WEEK 6

ELECTRONICS DESIGN

WEEK ASSIGNMENT

Redraw the echo hello-world board

 THE PROCESS

 

Based on the files available for this assignment I was able to redraw the hello-world board using EAGLE. I found very useful the fab library for EAGLE I strongly recommend using it, it has all the files needed for this assignment.

You can download the files HERE

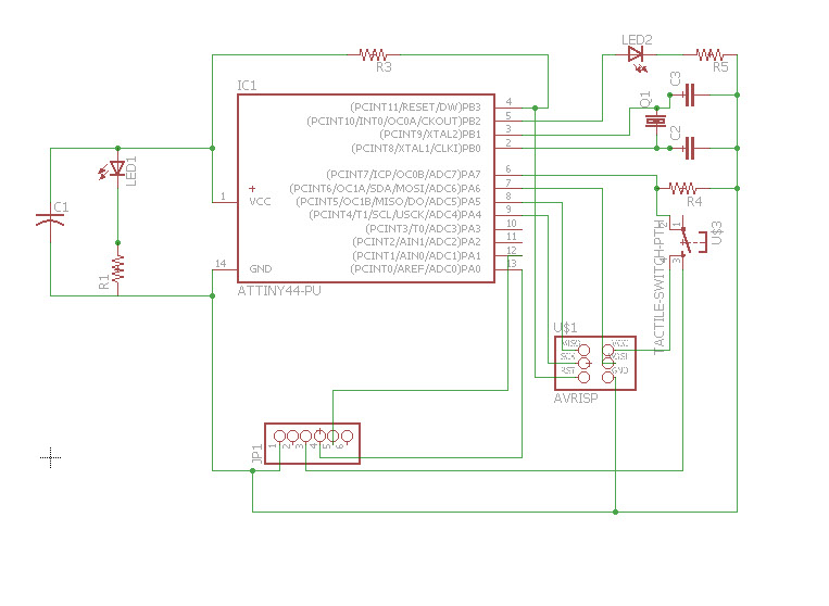
If you are going to use EAGLE for the board design and you have no previous experience with electronics I think is better to start designing in schematic, it will help you to understand the logic of the connections among the elements (picture 6). When you start working on the board you will see that the software will automatically tell you where to connect each part thanks to the previous schematic work, and believe me that's extremely helpful .

 

Once I finished the design of my board I cutted it out with the Modela machine. Afterwards I started soldering, as you can see in the pictures  all of my parts are trough hole, unfortunately I didn't find enough surface elements for it.

This time soldering was much easier and I finished my board in a few minutes.

 

My board has two LEDs one will indicate that there is V, the second one is connected to the micro controller and will be used in the programming section.

 

Now everything has more sense and I'm understanding better what's going on with electronics. :)