


This week, after that Santi made his review, I was thinking in the new challenge to this assignament, my first idea was create a led screen, but it is maybe to much just for one week. So, here is my new idea, LED cube 4*4*4.
Some references:
-I think that the first steep is look the way to develop a template of LED and then see how it works.


-After that try to 3D shape, the cube.
-LED 4*4*4 cube


-And finally try to craeate a bigest shapes.
-Why not?
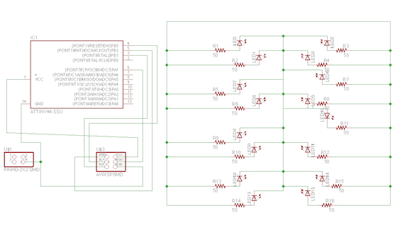
these are the refences that I have, now the ettempts to make the schematic and them all the circuits.
To understand the circuit I was trying to conect some LEDs and programming it with Arduino.

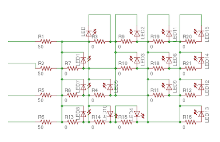
The idea to start in 2D was interrupted for Charlieplexing for thes I followed thsi tutorial of one girl from the last FAB ACADEMY. But is very difficult to undesrstand. Morgen Sullivan




The resistors were wrong and inadequate place, really was very difficult this example and Charlyplexing in general.
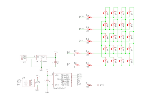
Then I found other example, without many resistor and mor easy to understand. Steven Chew From FAB Academy 2016.




Traces C.P.eps
Traces C.P
