Embedded Programming
For this week the intent was to get to know a
microcontroller, program it and get it to do
something. After the many difficulties with the
FabISP due to the availability of surface mounting
components, and the USBasp which we saw as an
alternative since we could get the components in
Pdip (throughhole) version but we still require
another programmer, we decided to try a different
platform. There has been a great experience with
PSoC so we give it a try.
PSoC
PSoC stands for Programmable System-on-Chip, a family of microcontrollers from Cypress Semiconductor that include a set of programmable analog blocks making it very flexible and ideal for many applications.
The programming environment is based on C for the
routines (although programming directly in assembly
is an option) and include a wiring interface in
which you drag and drop predefined modules like
PWMs, comparators, input/output devices (e.g.
buttons, LEDs, displays, etc) and allow you to wire
input and output pins, defining the architecture of
the system.


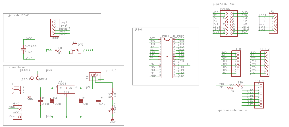
The board for the system was done in-house and the schematics and board design can be seen below from the PSoCkeros group from UAO lead by professor John Jairo Cabrera. The only commercially acquired part of the system is the programmer which was available.



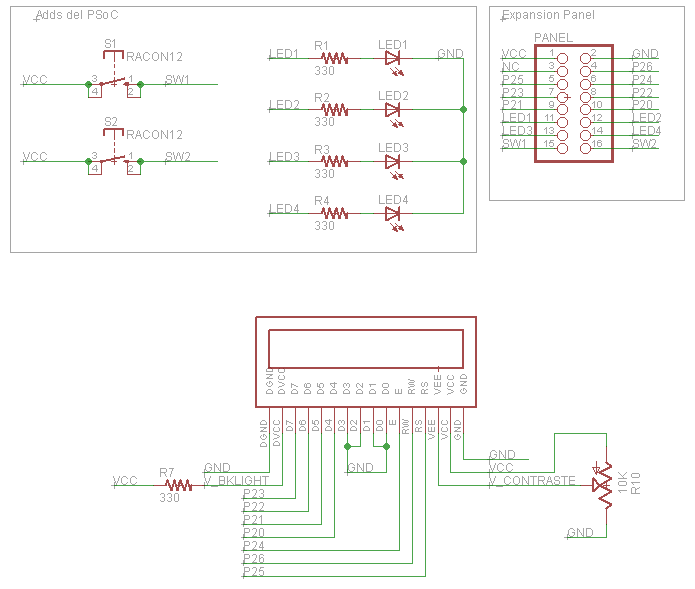
As an extension, a pannel with an LCD, 4 LEDs, and
2 buttons (not soldered yet) was used which is also
made in-house, the schematics and board can be seen
below. This allowed for quick testing of input and
outputs.



As a demo, a routine was created that exports a
message in the LCD "Hello Everyone FabAcademy 2014"
and cycles through the 4 LEDs in a sequence. The
programming interface made it extremely easy to
achieve this, the output pins assigned to the LEDs
were defined in the wiring diagram and afterwards it
was just a matter of saying LED_1_On() or LED_1_
Off() to turn it on or off respectively. The first
try cycled so fast that the blinking was barely
noticeable.
Later, the wait between turning on and off was
increased and a much better result was achieved.

Progress
- Project Proposal
- 2D and 3D Model
- Laser Cut
- Circuit Making - FabISP
- 3D Scanning and Printing
- Electronics design
- Make Something Big
- Embedded Programming
- Molding and Casting
- Input Devices
- Composites
- Output Devices
- Networking
- Mechanical Design
- Interface
- Applications
- Invention
- Project Development
- Project Presentation
Alvaro J. Rojas Arciniegas, PhD
Assistant Professor Department of Automatics and Electronics - UAO
+57 (2) 318-8000 ext. 11384
