Circuit Design
Motivated by the difficulties to get surface
mounting components in the local electronic shops,
we decided to look for other alternatives with DIP
components (through-hole) that could be acquired
locally.
The first barrier was the microcontroller. The
suggested ATTiny proved to be difficult to get;
instead, the ATMega 8 was readily available in DIP
package.
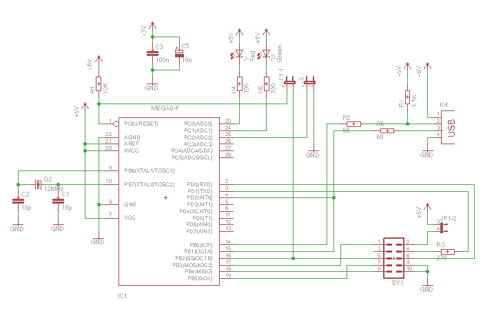
This served as a base to find an alternative to an AVR programmer USBasp by Thomas Fischl that included several alternatives using the DIP package and a single layer board. A render of the programmer can be seen below along with the schematic and board design in Eagle.
The board was milled as before and the components
were soldered much easier than the surface mount
components due to its larger size.
In the end, the USB cable was soldered directly due
to a shortage of supply of the connector at the
local store. Additionally a 10 pin ribbon cable was
made for the programming operation.
Progress
- Project Proposal
- 2D and 3D Model
- Laser Cut
- Circuit Making - FabISP
- 3D Scanning and Printing
- Electronics design
- Make Something Big
- Embedded Programming
- Molding and Casting
- Input Devices
- Composites
- Output Devices
- Networking
- Mechanical Design
- Interface
- Applications
- Invention
- Project Development
- Project Presentation
Alvaro J. Rojas Arciniegas, PhD
Assistant Professor Department of Automatics and Electronics - UAO
+57 (2) 318-8000 ext. 11384
