Electronics Design (Modify the Echo Hello World Board)
This Weeks Assignment is to Re-Draw/ Modify the the Echo-Hello World Board and add a button as well as an LED to the Board and thus learning and getting familiar with PCB Design Software (For me it was Eagle) and thus building the basic foundation for the upcoming assignments that include Circuit Design
Project: Echo_Hello Attiny44 Explorer Board
Goal: ToRe-Design and Make the Echo Hello World Board and add an LED and a Push Bustton
Design Files Can be downloaded here
p.s.: Files Uploaded after page was created so files are a bit upgraded after a bit of tweeking
Let the Dance Begin !!
After Downloading the original Eagle Files form the as220 website and opening them in eagle
I Started Sourcing the component (LED 1206, 2*Resistor 1206, 6mm Push Button) to be add so that the modification can begin
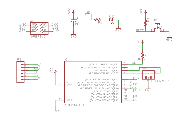
1st The Led and one of the resistors
2nd the Button
and finally connecting them to MCU
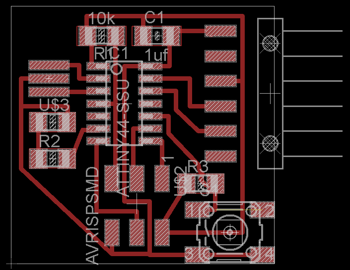
and now we need to route the PCB
after a bit of playing around with the placement of the components
not the best but with the help of the DRC tool
i was able to get from that to this
and after a bit of milling form that to this
and after a bit of soldring we get this
Checking it with the AVR ISP_MKII we Find that its working with no short's
Done Next Programing
