CAD (Computer Aided Design)
This Week The assignment was CAD Out your proposed Final Project with as many design and illustration softwares possible so i used a multitude of softwares but because i have been using 2 or 3 softwares for the past 3 years for my professional and non professional Design Life (You go as Far and as fast as you go but you always come back "Comfort zone")
Tutorials and Helpful sites:
- YouTube
- http://www.inkscape.org/en/learn/tutorials/
- http://www.makerbot.com/blog/tag/openscad-tutorial/
- http://edutechwiki.unige.ch/en/OpenScad_beginners_tutorial
SoftWares Used:
- OpenSCAD
- MyPaint
- InkScape
- CorelDraw x5
- Inventor 2012
Project : ROSADP
GOal : Mock Up Early CAD
Files Can Be Downloaded Here
The 1st tool i used was My paint, I used my paint to play around with the concept but the only thing i found out is a mouse is not a good tool to do hand scketchs so next time a tablet is key, I only used a couple of tools to draw it out, and now my results:

Then i used OpenSCAD But could not get far with it but during the process i realized that with a bit of practice could be my go to tool to design advanced component and part hevy design because of it parametric design environment unfortunately i don't have any good pictures from using OpenSCAD
Next I used Inkscape Inkscape is a great tool with a lot of cool features and plugins like the taped box maker tool for generating press-fit boxes for laser cutting as well as gear generator etc i used it for a while and got out some pretty good results thank you youtube, I Drew The base of the mobile platform and here is what i got :

Good but i need more practise to be able to create full project illustrations so then i went back and used my favorite tool to create and build the full Mechanical Systems Autodesk Inventor
I imported the inkscape drawing into inventor and started the 3d design process

and then i started thinking about motion, we have a local electronics shop the carry a geared dc motor that i found to be a good size for this application but now downloadable 3d model so i download the datasheet and i start extracting and modeling the Geared Motor

and NOW
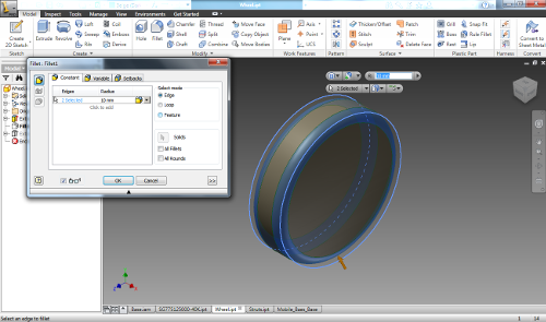
Now wheels i don't have a clear ideas about wheels so for now i drew a place holder using simple tools to create a thin cylinder and filleting it

and then Sensors i am planing on using multpale sensors but the most essintila is the basic ultra sonic sensor but insted of modling it a learend the hard way to levrage the design process by usng existing models to help seep up the process so on to Grabcad.com and out comes 
and now the big boy on the block the xbox kinect

and now that most of the parts have been drawn we can start the assembly process

and after a bit of puzzle assembly we get


but do to time constraints i could not CAD out the rest of the assembly so i had to settle for the base only ___ FOR NOW
