Week 7 - Electronic Design

LED + Button Board

 

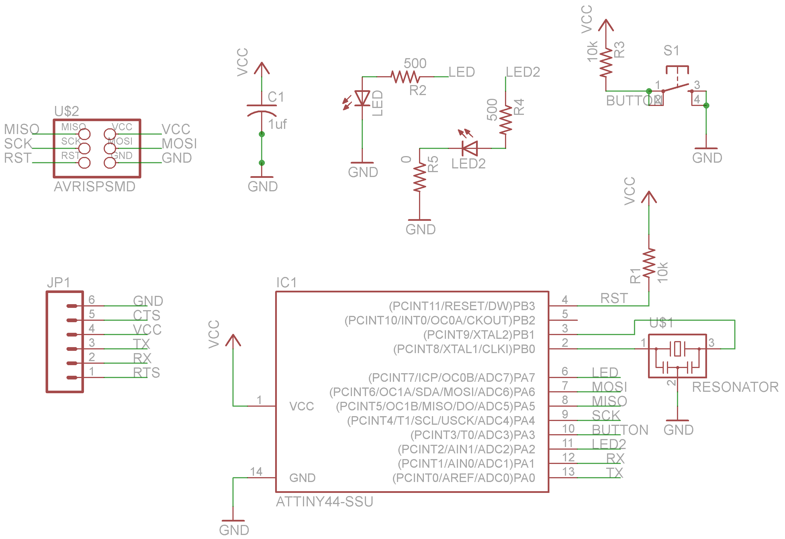
This week's electronic design assignment required us to add a button and an led or two to the "HelloEcho" eagle file. The only issue here was my location of the second led. As you can see in the schematic below, considering my placement of the led and current limiting resistor, I had to add a zero ohm resistor to allow me to hop over a trace route.

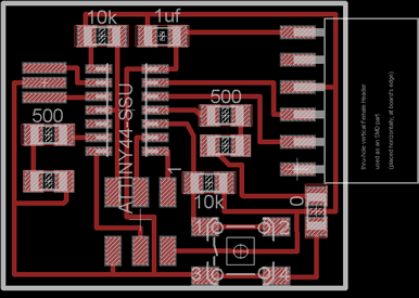
After I had my eagle files ready to go I then exported them checking the "monochrome" checkbox and setting the dpi to 500. Using the modela and the same procedure as described in week 5, I milled out my board. There was an issue in cutting the board out. I think I may have adjusted my X and Y offset after I made the path in the fabmodules because when I sent the job to the modela it started plunging in the middle of my board. I immediately powered down the mill and I decided to just manually cut the board out.

Here are the PNG's used for the board.

Once the board was milled I used solder paste and with a hobby knife I began to apply the paste to the pads. I very carefully placed the ATTiny44, resonator, headers, button and the remaining 1206 components. Once the board was ready to reflow I preheated the labs reflow toaster oven to around 350 degrees farenheit. After a few minutes I didn't see much reflowing so I bumped the temperature up to around 400 degrees. The board started reflowing and the matte silver color of the paste turned shiny.

The final board: