Laura Cristina Massaglia

HOME
ABOUT ME
ASSIGNMENTS
FINAL PROJET


ASSIGNMENTS
Week 15 - Networking and Communications

This week's assignment was:

    - Design and build a wired &/or wireless network connecting at least two processors.

Material:


    -    FTDI cable for serial: 28AWG

    -    3x Atiiny 85 (At our Fab Lab we did not have the Atiiny 45)

    -    1x 6pin header

    -    3x 10k resistors

    -    3x luF capacitors

    -    3x 2x2 4posheader

    -    3x LED (White)

    -    3x 1k resistors

    -    3x 6posheader

    -    FR1 phenolic paper
  
Designing the Boards

    FTDI cable for serial: 28AWG

    Tx-Transmits

    Rx-Recieves

Serial Bus:

    Bridge Board- runs transmit/receive to header

    Node Board- power/ground/transmit/receive

    Multiple connectors on one cable

I designed my boards off the Serial Bus boards provided in the weekly assignment page. Which can be accessed through the links below:

http://academy.cba.mit.edu/classes/networking_communications/index.html

1x Bridge:

http://academy.cba.mit.edu/classes/networking_communications/bus/hello.bus.45.bridge.png



2x Node:


http://academy.cba.mit.edu/classes/networking_communications/bus/hello.bus.45.node.png



Eagle:

If you can’t remember how to use eagle to design your boards click on the Week 4

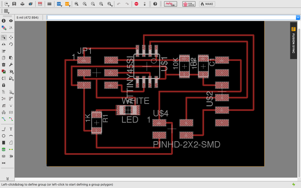
After evaluating the components and what I would need on my board I went to Eagle to start designing the board. I made the bridge board first.





Since the node boards are so similar all I had to do was to save as and then changed the name and removed the header to easily design them. You only need to design one node board and use the file to mill two identical boards.




Then I turned off all layers except the top and exported as an image-PNG. I did this for both. After that I did the same steps but this time selected the bottom layer. Don’t forget to change the resolution to 500 dpi and select monochrome.





After I finished saving the files I now have the interior traces and outlines of my boards.

Bridge Board:



Node Board:



I then used the fabmodules.org to convert the traces/outlines to Rolland mill (.rml). Always remember if you are using a mac to change the dpi to 1000.
       



Then I went to our Rolland Mill MDX- 40, zeroed the machine and then ran the code. I first ran the Bridge board and outlines. Then repeated the same steps twice to make the Node boards and their outlinesHere is a video of me milling the board: https://youtu.be/vqdhW-839RE.The next step after milling of the boards was to gather all my components listed in the materials list to be soldered onto my boards. Also connect the boards with the FTDI cable for serial: 28AWG. Below are pictures of this process.




Programing the Boards

I downloaded the C code and the Make file and did some modifications on them before programming. Below are the links for the downloads.

C File:

http://academy.cba.mit.edu/classes/networking_communications/bus/hello.bus.45.c

Once the C file is downloaded I opened it up on TextEdit to edit the project=hello.bus.45 to Project=hello.bus.85 and to change everywhere it says t45 to t85. The Reason for this is that we used the Attiny 85 instead of the Attiny 45.



Makefile:

http://academy.cba.mit.edu/classes/networking_communications/bus/hello.bus.45.make

Once I opened the Makefile in TextEdit I defined the bridge board by changing where it said #define node-id ‘1’ to #define node-id ‘0. While doing this process I only have the bridge board connected to my computer. I then ran the make file using:

sudo make -f hello.bus.45.make

sudo make -f hello.bus.45.make program-usbtiny

When I ran the program, it worked.



Then I defined my node boards as #define node-id ‘1’ and #define node-id ‘2’. I connected the two node boards to the bridge board that was still connected to the computer. I then ran the make file using:

sudo make -f hello.bus.45.make

sudo make -f hello.bus.45.make program-usbtiny

When I ran the program, it did not work.



I was not sure why it did not work and I asked my instructor to help me. He could not figure out why it was not working on my Mac computer as well so, he instructed me to use his computer (Linux) to see if it would run. It ran perfectly.



Arduino:

Then I opened the Arduino to run the program. I  then went to Tools> Serial Monitor




Here is a video showing how a serial bus works. I have a bridge which has been connected to the computer through the ftdi and two node boards(processors) which are connected to the bridge through the same ftdi. Whenever I type 0 on the computer, all the boards blink once but the bridge blinks two times. When I type 1, all the boards blink once but node 1 blinks two times. When I type 2, all the boards blink once but node 2 blinks two times. The boards are communicating back to the computer to indicate that they have responded to the initial communication.

Video of the boards working: https://www.youtube.com/watch?v=KLc9TMUjcIc

Project Files:

    •    Hello.Bus.45.bridge.Schematic Hello.Bus.45.bridge.sch
    •    Hello.Bus.45.bridge.Board hello.Bus.45.bridge.brd
    •    Hello.Bus.45.node.Schematic_ Hello.Bus.45.node.sch
    •    Hello.Bus.45.node.Board Hello.Bus.45.node.brd
    •    Hello.Bus.45.c Hello.Bus.45.make
    •    Hello.Bus.45.chello.Bus.45.c
   
•    Bridge traces
   
•    Bridge outline
   
•    Node traces
   
•    Node outline

 
Back to Top                                                                                                                                                                  Back to:ASSIGNMENTS PAGE