Computer Aided Design

Rhino and Solidworks

Assignments

  • Exploring various 2D and 3D design softwares


  • Solidworks

    I started by downloading and installing Solidwork onto my machine

    Later I designed a basic 3D model using Solidwork tutorial to familarize myself with different controls available in solid work


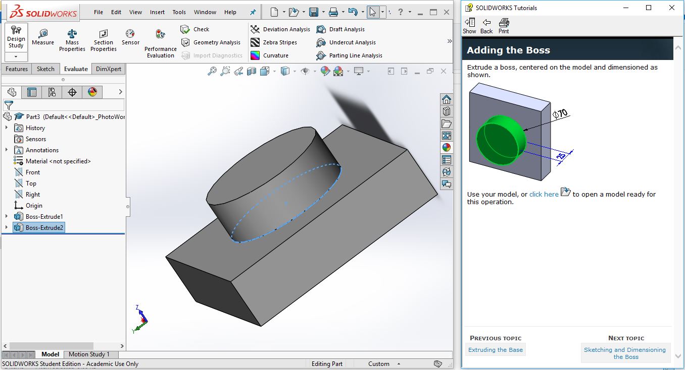
    Step 1: Creating a new part and saving it at desired location


    Step 2: Selecting Extruded Boss and then creating a rectangle and extruding it.


    Step 3: Creating a circular boss on the base with desired dia and thickness


    Step 4:Making a through hole using cut extrude feature of solidworks


    Step 5: Using Fillet feature create fillets at all the edges


    Step 6: Using Shell feature remove the back face of the job leaving a wall of thickness 2 mm.


    Step 7: View the job in section view to better understand internal details of the job




    Rhino

    Understanding different functionalities of Rhino. Using tutorial created Pull toy in Rhino software



    Learning how to assemble parts in Solidwork

    For first time I was giving a try for assembling parts in Solidwork so to familarise with it I started with basic tutorial.






    Output files

  • Sample part designed in Solidwork
  • Assembly done in Solidwork
  • Rhino job