


This week I have a new challenge because this time we have to add to our electronic design a unknow compnent. The idea is work with a phototransistor taked from the examples in the fab academy schedule website. example.
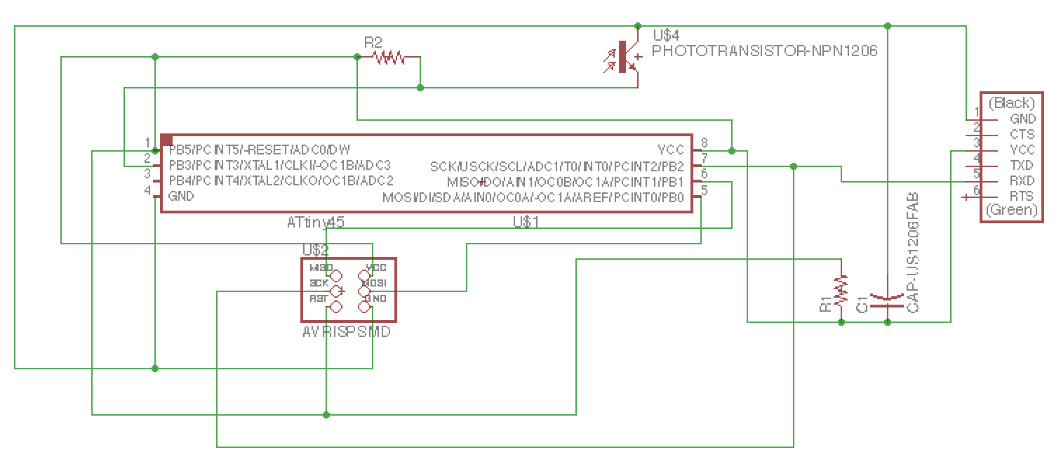
The eschematic.


I chose the phototransistor sensor and I´ll work with the ATtiny 45, this microcontoler have less memory that the 85.

These are the components:
-ATtiny 45
-SMD Photo Darlington OP580DA
-LED
-10k resistor
-1uF capacitor
-FTDI header
-2x3 header
PHOTOTRANSISTOR DATASHEET
SMD Photo Darlington OP580DA
looking there we can see that this phototransistor have a polarity in a specific side.


Arduino code
