Exercise 6

Electronics Design

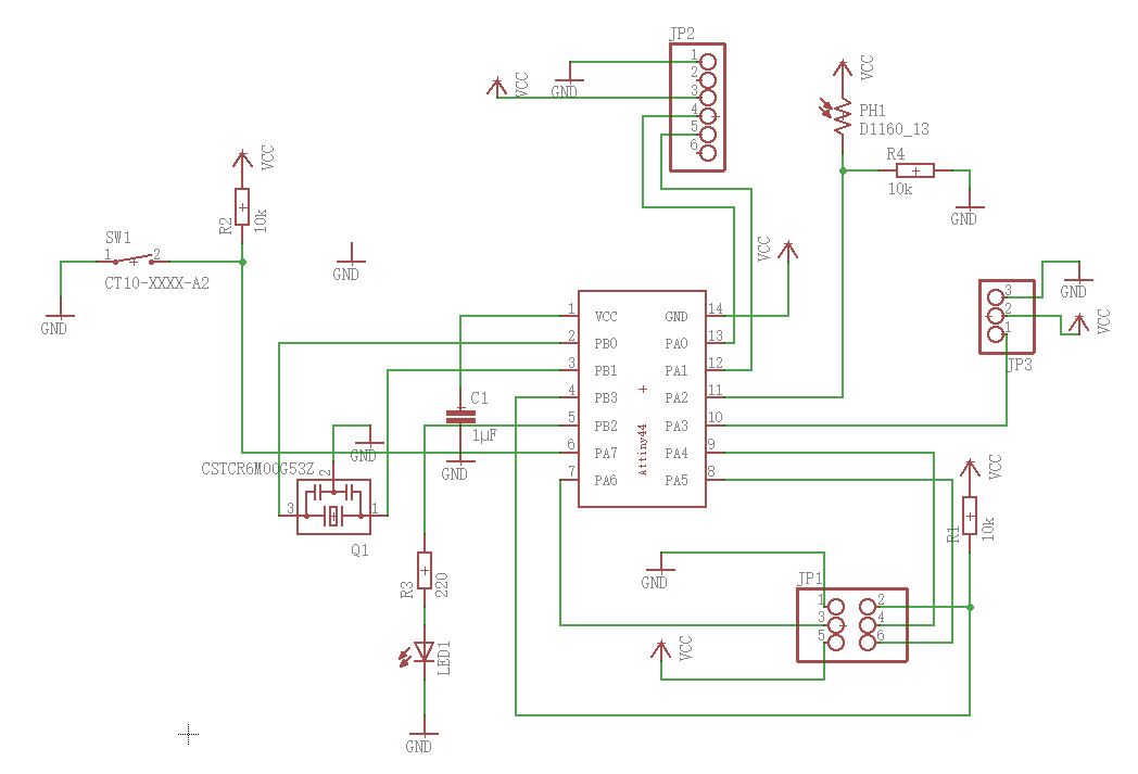
Designing the Board

I used EAGLE to design my board. It is a free PCB design software for students, makers, and professionals. I learnt to use this software by my tutor's video and some information on the internet.

I designed this board based on given board. Finally, it includes one Attiny 44,three 10k Ω Resistors, one 220 Ω Resistor. one photoresistor, one button three pinheader one LED and one resonator.