Yann Even Fab Academy 2016

Electronics Design

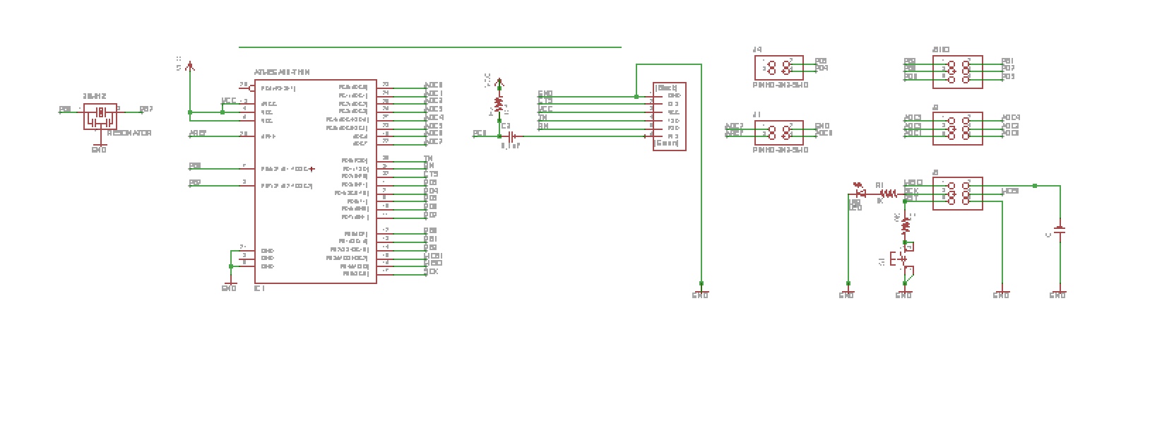
Making an "Arduino" card is our assignment this week, we had different choices, I choose to make the Hello Arduino with all inputs and outputs connected.
Here's the list of softwares I used :



Here's the files:

I began to learn Eagle, for the FabIsp I used directly the diagram provided by FabModules.
Starting with Eagle is not so easy, the soft is heavy and crash often, and always at a bad time.

Here's the first try: but Eagle was never able to build the complete connections.
It takes Three hours to draw the board and finally the computer could'nt build all the connections.
I drew a new project connecting step by step connections by hand.

Finally I had this result:


It seem's to be ok, I import the file with Inkscape... Ohhh, I noticed some troubles: alignment is not ok. Next time I'll seriously verify the grid value.



After corrections:



Let's go into the MDX...


It's bad...Cuttings are unrefined, I checked the drill and I realized it was out of service...
I lost three hours.
Let's mill again with a brand new one. I decided to make two different boards : the board i drew with Eagle and the fab one.


There are many errors in the two pieces !


I used cutter to rebuild the missing isolation ( in the picture some mistakes are already corrected) and began to sold. I used plenty of fluid making soldering easier.


a few seconds later : (lol)


I double checked soldering, and did a continuity test: everything is ok for now, let's plug the stuff.
Plug and pray ........
The orange Led is blinking on the AVRSIP, there is a problem. I'll try to fix this tomorrow.

Home