Assignment 11 Input Devices

In this weeks Assignment we had to add an analog sensor to our boards and read it. We also had a group assignment in which we had to measure analog and digital input signals the results can be found here.
I decided to make a circuit with an led that lights up when my tea has a drinkable temperature.

Tools used

  • 1x ATtiny44
  • 1x 100nF SMD Capacitor
  • 1x 2x3 SMD Pinheader
  • 1x red SMD LED
  • 1x white SMD LED
  • 2x 150Ω Resistors
  • 1x 10kΩ Resistors
  • 1x 4.7kΩ Resistor
  • 1x 4.7kΩ Thermistor
  • 1x 1x6 Pinheader
  • 1x Arduino Uno
  • Jumper Wires

Testing the Sensor





First I connected the sensor to my Arduino nano to get a feeling for the values the the sensor provides. I tried different resistors and found out that the best values where achieved with a 4.7kΩ resistor for the 1x 4.7kΩ Thermistor.
To test the Thermistor I used a cup with boiling water and hairdryer.

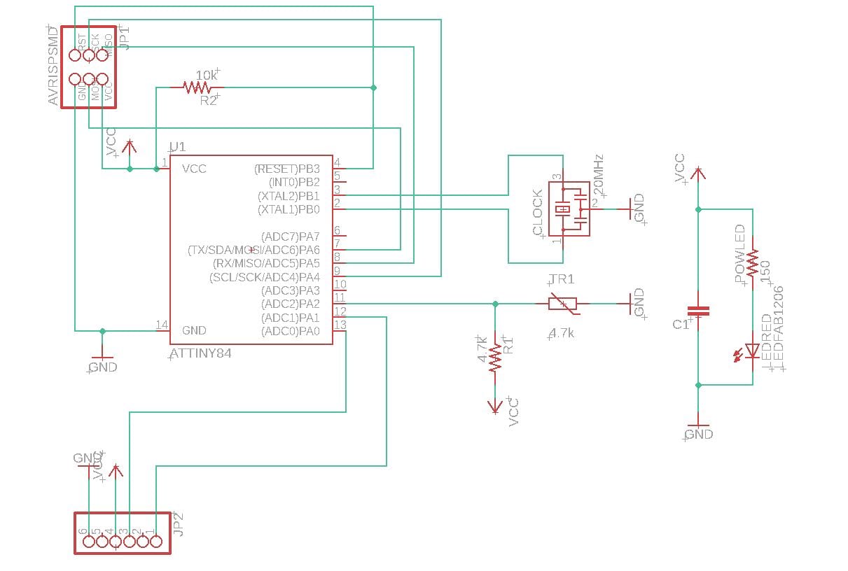
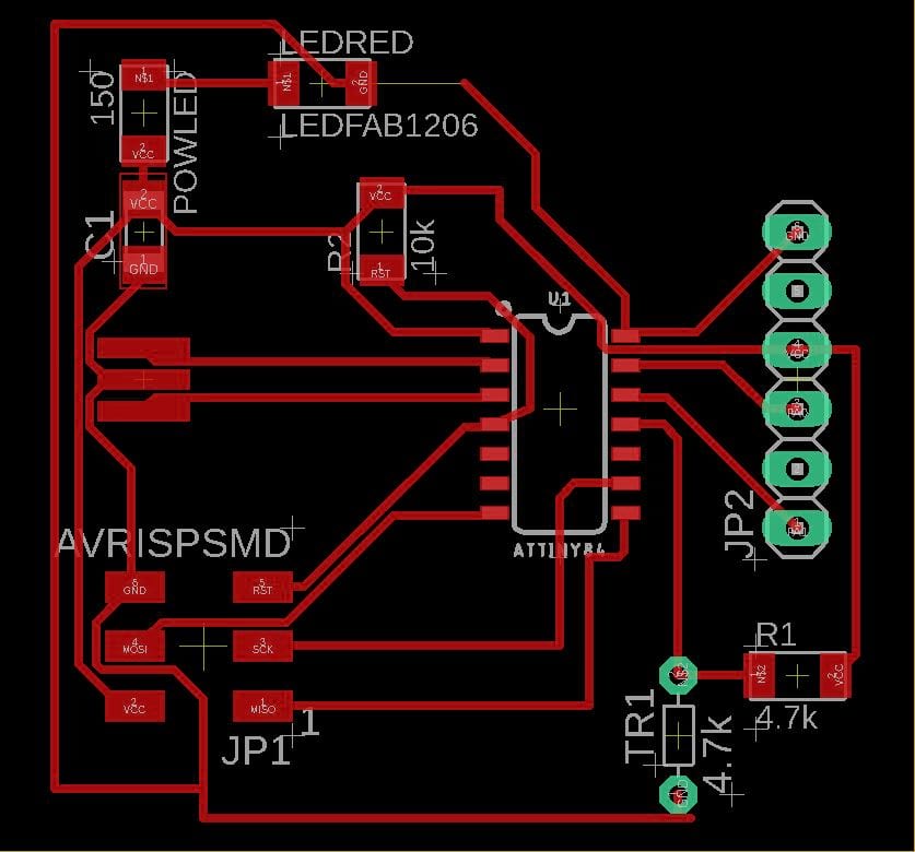
Making the Board





Here I simply modified the eagle files for the hello-world-board and exchanged the button with the thermistor circutery.



The board layout was also really easy to make because I just had to modify the hello-world-board.
I milled and soldered the board like the others detailed instructions can be found here.

Programming the Board





To program the board I used the same setup I used for the hello-world-board detailed instructions can be found here. I tested a few values so the Light goes off when my tea has a drinkable temperature.



To check the temperature I am using the raw analogue data that i get from the sensor. Usually its a value from 1 to 1024. When using the Arduino IDE you can simply read the data withe the analogRead command. For better results you can try to filter the raw data because there can be a lot of noise, in my case that was not necessary.



Favourite beverage of the Assignment


Just black tea to stay awake and maybe to hunt some Wyvern