Week 14 - Composites

Menu

Composites

Composites are a very versatile class of materials. In general, composites describes a material which is composed of a combination of different (or equal) material. In the course of this week, I will a have a close look into fiber reinforced composites. Fibers can be natural fibers, glass fibers or aramid or carbon fibers, which is the strongest one. The most commonly used resin is based on epoxy.

These resins consist of two components, just like the polyurethane we have been using in molding and casting. Combining resin and hardener forms a thermoset after the curing process is completed. This scheme is a common industry practice, e.g. for making wind turbine blades.

So here is the assignment for Week 14:

Mold making

Modelling

In order to create the right form, a mold is needed. I designed it in Fusion 360 and used the EasyWorker CNC machine to cut in 3D. As this router has three axis only, the freedom of design remained limited. The design should not contains undercuts. As my design is a sphere, I had to split the form. The split in the middle was necessary to enable reach of the camera after assembly. Two more splits were necessary due to limited tool length.

image CameraHousing Composite camera housing
image 01_HousingCamera Composite camera housing
image 05_UseTheSculptTool Basic shapes
image 04_ExplainSplitFunction Mold splitting
image 02a_Back2 Backside 1
image 02b_Back1 Backside 2
image 02c_Front Front
image 03_MoldMaking All molds

I used the boundary fill function to derive the molds.

image 06_BoundayFillFeature Backside 1 mold - boundary fill
image 03a_MoldMaking_Back2 Backside 1 - mold

Encountered some problems as boundary fill did not remove all required surfaces so I used the combine function, deleting the remaining surfaces manually.

image 07_AlternativelyWorkWithBoulean_Combine Backside 2 - mold
image 03b_MoldMaking_Back1 Front - mold

I used two different tool for milling. The Backside 1 mold was done with the ballnose, everything else the flatnose tool.

image 08_BoundaryFill_Front Flatnose mill used
image 03c_MoldMaking_Front Ballnose mill used

CAM process

To use the EasyWorker Master Pro 2513 in 2.5D mode, I needed to install the correct CAM processor first, which is a available here. Furthermore, there is a description on how to install this within Fusion 360 that can be found here.

Link to Post processor

For this I used a flat nose mill.

image ToolsFlatNose_1 Stock material flatnose
image ToolsBallNose_2 Settings for flatnose

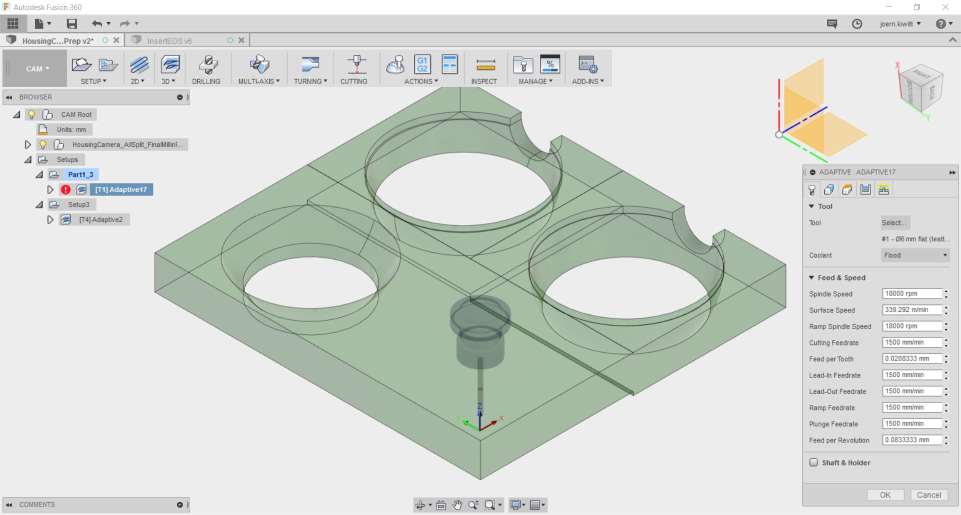
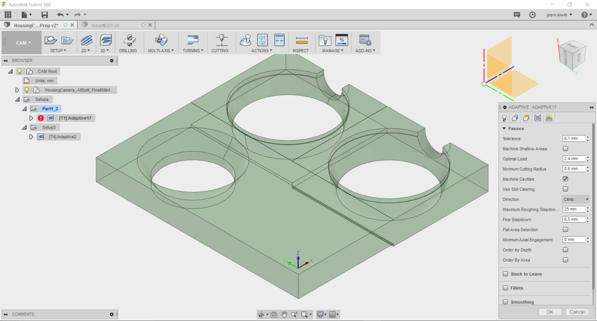
After adding the tools to the library, I started preparing the G-code.

image MergedForm_1 Setting passes flatnose
image MergedForm_2 Toolpath flatnose
image MergedForm_3 Stock material ballnose
image MergedForm_4 Settings for ballnose

And the second part with the ball nose mill.

image Setup_Part2 Setting passes ballnose
image Setup_Part2_2 Toolpath ballnose
image Setup_Part2_3 Export gcode
image Setup_Part2_4 Measuring tool length
image Setup_Part2_5_Postprocessing Loading gcode

The final step is the post processing which outputs the G-code for the EasyWorker. The tool I used had the number 4 and 1 on the tool changer which had to be put in for the post processor output.

Machine settings

The simulation did not show the toolpath on the machine. I still launched the job and the machine followed the path as calculated.

image 1_MeasuringZ Setting tool length
image 2_Settings Check tool path

As I was cutting the foam a bit too fast, it got molten around the tool and damaged the mold surface as a consequence.

image 3_Tool1 Setting origin
image 4_FinishedCut_1 Mold results - flatnose
image 5_SecondCutSettings Ballnose toolpath - EasyWorker
image 6_BallNoseMill Ballnose cut
image 7_FinishedResult All molds done
image 8_AfterBandSawing Mold parts split
EasyWorker in action

How to stop and start

image Machining_Part2 Toolpath ballnose
image Machining_Part2 Toolpath ballnose - as expected

Stopping, reducing or increasing spindle & cutting speed.

Making composites

I used a circular saw to cut off the bottom and double-sided tape the glue the two parts on each side together. Furthermore, I used way (yellow) to fix unevenness in the mold. Due to the low melting temperature of this particular wax, it can be easily modelled.

image C01_CutOffBottom Cut off bottom
image C02_GlueTogetherApplyWax Pelikan wax applied

I applied a release agent and cut pieces of glass fiber.

image C03_ReleaseAgent Release agent.
image C04_GlassFiber Pieces of fiber textile

I used the epoxy resin below. Hardener and resin have to mixed in 100:30 ratio by weight. I retrieved information from data sheet. There are different hardeners. The one I used was marked as B1, giving me a pot life of 30 min.

image C05_EpoxyResin Resin and hardener
image C07_MixCompoents Mixing the components in the correct ratio

The fibers were impregnated with a painbrush, layer by layer. In this case, I did not use vacuum due to the concave shape of the mold and no need for a high quality result with a distinct fiber volume content.

image C09_UsePaintbrush Paintbrush to apply the resin to the fiber
image C06_FiberInfused Impregnated fibers

The release agent did not work with the foam, so that the wax came out with the molded parts. Next time, I should probably use aluminum foil in between. However, after several attempts of cleaning with hot water, a heat gun and in an ultrasonic bath the final result looked OK.

image C08_Unmolding Unmolding parts
image C10_UltrasonicCleaning After ultrasonic cleaning

The composites can be ground later on for painting.

Downloads