please read from bottom.
I challenged to use hinge for the first time.I designed by Illustrator,and cut the plywoods.

And I made frames using 3Dprinter.

I mistook the value of the capacitor which I attached to the crystal for "pF" and "uF"! When I cut the line between capacitor and crystal, it did work!!!!!!! Cutters always help me.

The board was completed, but an error went out of arduinoIDE and was not able to write a bootlooder.
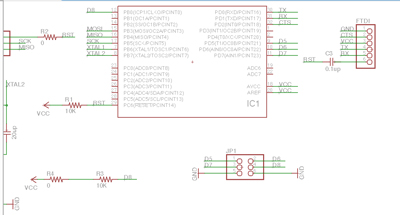
I could't find Atmega328's footprint in fab-EAGLE-library, so I downloaded these on EAGLE web page. Unfortunately, footprints were less than 0.4mm on the library. Then,I adjusted it directly in photoshop and cut.

Because the test of Atmega was finished, I finally entered the circuitry. The button wasn't wired this time, but I added interface on board to put a button easily in the future.

Because a test of the software was completed, I had started testing on a breadboard for making circuit. This process was necessary becouse it was first time the true meaning when I designed circuit from begin. Wiring it after to see data sheets, and burnd a bootloader, it did work with arduinoIDE.

ArduinoUNO(ATmega328) can buffer only 64bytes on serial when I checked speck in web. Then I changed the cord to do so, but it didn't work well at first. After I add 2sec-delay in it for to empty buffer,then print was succeeded.

Next I tried saving data to an SD card and extract the data. Text had been saved , but binary couldn't be save, then , I decided to send data from processing directly.
But an image doesn't seem to be output till the last.

I surveyed many information of web and found only one article that went well when sending it in binary format. I modify a processing cord that was on web, then sending it to serial,it succeeded.
I read the cord of the library and confirmed that it can print BMP by serial communication. But, I have failed even if I tried in various ways.
Next, I started testing using Arduino(UNO) and thermal printer, and tried printing BMP. The BMPdata(hex file) which included Ardino firm was printed correctly.

At first I began to make bmp converter in processing. I edited the samples on the web and was able to make it well.
