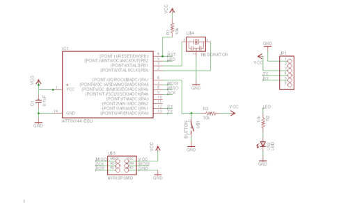
I used EAGLE. First,I read the library data of components, and wire them.

I made a design pattern from circuit. Refering the template, added a LED and a switch. I add pull-up resistor to a switch.

After having been completed, I check the clearance using DRC, I made modifications until error disappeared.

I cut it in modela as having done it before. It was completed after soldering components.

I made a cable to connect ISP.
