I started by analyzing the data sheet of the microcontroller ATtiny44 by comparing with ATtiny45 and 55 as they belong to the same family
It was important to take care of the operating voltages,the output current and the packaging
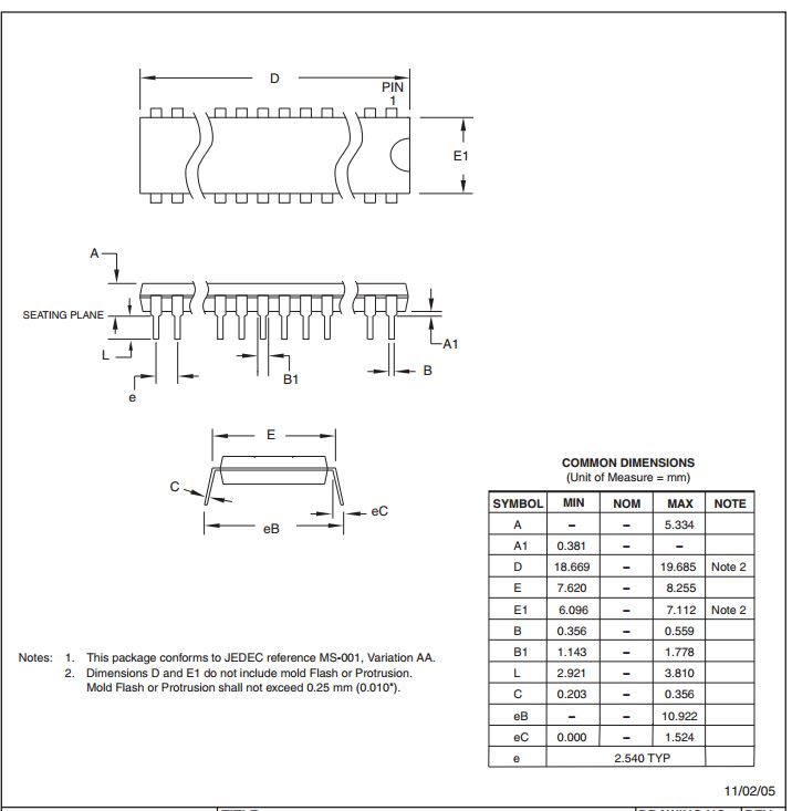
I chose the package PDIP14 pin as this is the easiest to use
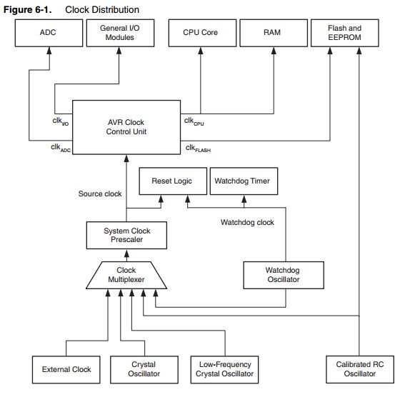
This is a classical architecture of microcontroller AVR based on different registers
PDIP specifications
I decided to use it with an external quartz crystal of 20MHZ
One of the important elements is the necessary configuration of the fuse to use the external crystal oscillator
As I’m programming with a high level language similar to C the majority of the internal data of the data sheet are irrelevant for the current application. The information in the data sheet are really important in the case we program with a low level language as the assembler.
Simple assembler program
One of the important elements is the necessary configuration of the fuse to use the external crystal oscillator
I charged the new version of Arduino IDE environment
I installed a library for AVRTiny44 family.
I installed the USB driver for the TinyISP. Inside Arduino IDE,
I installed the Tiny board. Inside Arduino IDE,
I connected the TinyISP
I connected the my Hello Board that has 2 leds
I connected the TinyISP board that is more simple to use
I program it in arduino IDE becouse is relaible.
Inside Arduino IDE I selected ATtiny44 .
I select Attiny44
I select 20 MHz
I Upload the program the video of is very little in Kbyte
It was interesting as it was simple. Too bad we did not have more devise connected to the board to program more interesting operations.