Menu

Output Devices

Home / portfolio / project

Assignment 10

Description

For this assignment we should connect any output device to a microcontroller that we design and program it to perform a function, in this case make the assignment taking into account one of the variables of my Personal Project, which was a speaker.

I Take the design made by Neil and simplify it a bit, use the EAGLE platform to realize the design of the microcontroller board and then cut and weld its components for the respective programming.

Machines

Milling Machine

Computer

Software

Arduino IDE

KiCad

ArtCam

Materials

copper board

drill bits

ATtiny44

Downloads

Code

Video

Milling files

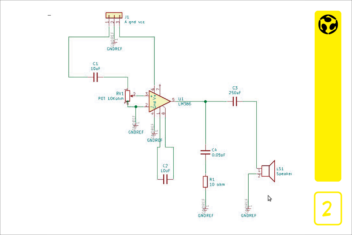
1. For this assignment, use a Neil speaker layout. As a reference.


2. I changed the scheme and modified it a bit in KiCad platform.


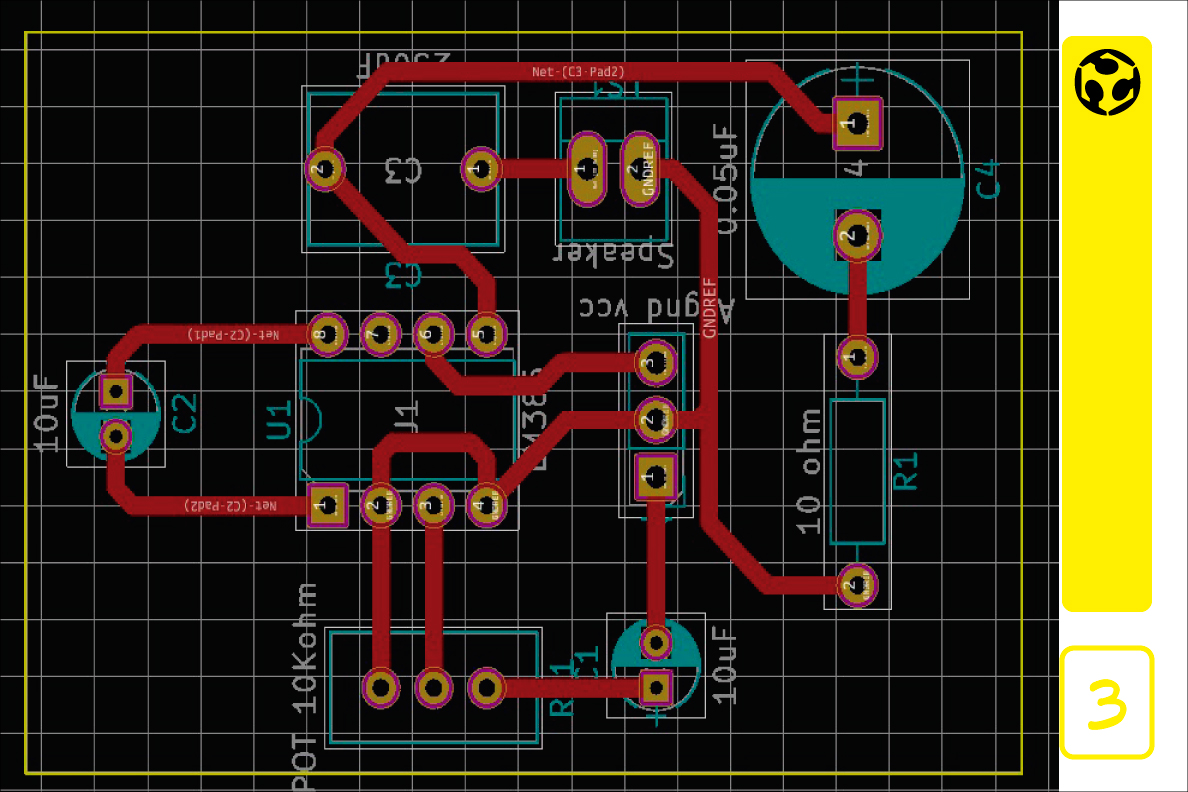
3. Paths.


4. 3d view.


5. Milling machine


6. Select the drill 1.5mm


7. Edit the drill: diameter 0.35 stepdown 0.1


8. Save the toolpath as a .nc


9. With this control we configure the point of origin and load the file to be manufactured.


10. Settings.


11. Weld every electric component.

See the link to sketch in arduino.


12. Conect the speaker to upload the code.


13. Use the arduino to program the microcontroller.


Share