FAB ACADEMY 2017
FAB LAB VÉRITAS

About Me



 

ESTEBAN OREAMUNO
22
Costa Rica

 

I am currently studying architecture at Universidad Véritas in San José, Costa Rica. I have a strong interest for kinetic architecture and I have considered this topic for my thesis. I want to create something that combines electronic production and digital fabrication to understand the implications and reaches of these processes.


Assignments



Final Project



My project consists in creating a dynamic-adaptive component that reacts to light conditions in the environment. Using a light intensity sensor, the module records and analyses data to react accordingly by moving a stepper-motor that opens and closes the structure. The modular design allows the block to be repeated to make closures or facades. Each component works autonomously but is connected to the others, generating a responsive system. All original design files can be found here




what is the deadline?


The deadline for my project is my graduation day. I want to make my thesis project about responsive facades and closures. For this project I want to have "Tornasol" fully developed to add to my the thesis project.

what tasks have been completed, and what tasks remain?


I have completed the basic system which includes sensing light values and moving a stepper-motor. The first prototype is ready but I believe the structure has room for improvement specifically in mechanical design.



what has worked?


The first part which is sensing light values is complete. I understand how to build a sensor, read and map values, and even make programs to graph them. The structure reacted correctly to light changes by opening and closing. This was a satisfying moment because I felt that finally the system was comming together.



what hasn't?


The structural desing has a lot of room for improvement. Some of the problems I encountered were: energy dissipation and bad wiring. The base parts have to be adjusted so that the motor runs smoothly and harnesses the most of the available energy. Since this is the first time using electronics, I have no experience with wiring. I desinged some appertures for wires in the base parts and cases for the boards but the routes can be optimized.



what questions still need to be resolved?


The material I want to cover the structure with is still unknown. I know it has to be light but robust. I used regular cloth for the prototype but the appearance was dirty and cheap. I had problems joining the cloth with the wood parts and ended up using regular glue.



what have you learned?


I have learned the basics of electronic production and design which was a completely new topic for me. I was happy to be able to apply this to my own project and excited to see it work. Designing the base parts was a good practice in my 3D modelling skills and producing them with a 3D printer was amazing. I learned new softwares such as: Rhino, TinkedCad, Eagle, OpenSCAD, Corel Draw, and even learned HTML through the documentation. This was also my first encounter with web design. I also learned how to solder electric components and route copper boards. During this time, I learned how to use big machines. The CNC router is my favorite and the outcome of that assingment is something I still keep. As a 22 year old architecture student most of this topics are completely new for me.




FABRICATION PROCESS


3D printing:


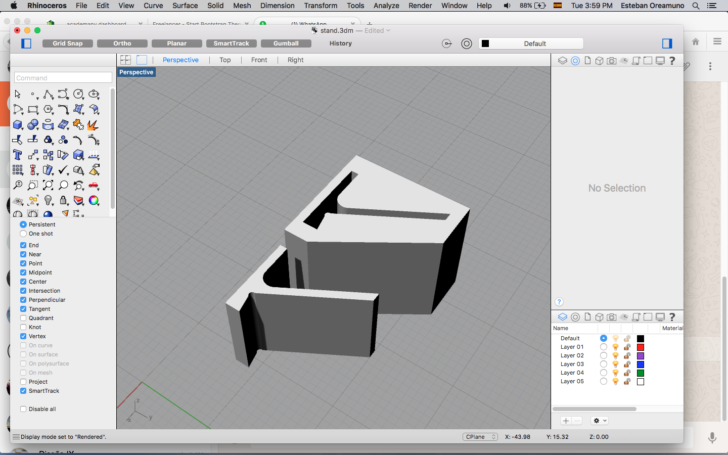
Base parts

CCC


Wood parts

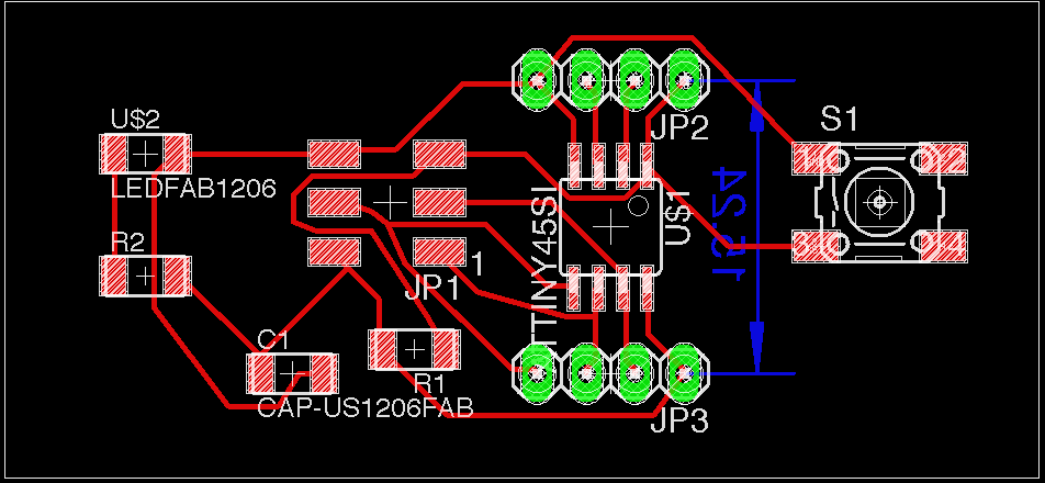
Electronic

Source Code


INTEGRATED SYSTEM


stepper motor driver - controller board - sensor board





The integrated system connects a sensor board with a photoresistor with a stepper motor through a controller board. The final code can be found here . The code starts by setting an analog pin for the sensor to read serial values. The next parameters are "apertura" and "diferencia". Apertura is the amount of rotations the motor makes to open the structure mapping the serial values in ranges of 20 from 0-1024. The value diferencia is set so that the structure closes but not entirely when there a small changes in light intensity. It uses an "if/else" command to control the direction of the rotations the motor makes. Finally, the code controls the speed of the stepper motor. I realized that slower speed=stronger movement and vice-versa





Board



Idea Development




Systems/Structure




Process


Bill of Materials




Wiring


The cables were adjusted making the routes shorter to avoid tangles of wires. This is one of the main reasons these type of structures fail, therefore it is definetly something to consider. The cables go through the 3D printed base to connect the sensor board to the controller board and run along columns to connect to the motor. This keeps the cabling ordered and easy to connect





Video


Testing




Acknowledgements

15/11/2017


I want to thank Juan Carlos Miranda for all the help throughtout the Fab Academy. Being the first generation at FabLab Veritas was a troublesome experience. As a class we encountered many problems with the organization and ended the course feeling unsastified. I was lucky to have him as a classmate. Without his help, I wouldn't have reached this point.



Contact