David Maita F.

Week 10



Home


About me


Assignments


Final Project


Contact me

Objective

Describe the design and the fabrication process
Explain the programming process
Find and fix problems
Add the files

Procedure for using the library "fab.lbr"
1 Locate the Fab Academy page (http://fabacademy.org/)

2 Select CLASS ARCHIVE -> 2017-> SCHEDULE-> ELECTRONICS_DESIGN

3 Download and save the library to a folder.

4 I opened the Eagle program and then added the library.

5 On the Files toolbar activate a new schematic

6 Then select the ADD option and opened a window where we can upload the library FAB.lbr in Manage Librarie.

7 Finally we can use the components of the library of the Fab Academy

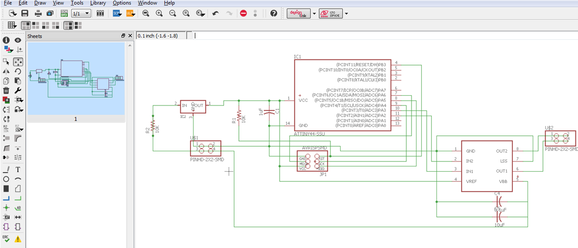
Procedure of the design of the Output plate

1 Activate the "Eagle" program and design a Schematic.
2 Then click on the "Add" option where we will search the "Fab"

3 I started to locate the components to make our plate:
- AVRISPRSMD
- ATinny44
- FTDI-SMD-HEADER
- R-EU_R3216 (R-EU_) (X2)
- CAP-UNPOLARIZEDFAB (CAP-UNPOLARIZED) (X3)
- A4953-H-BRIDGE-MOTOR-DRIVER
- PINHD-2X2-SMD (X2)
- REGULATORSOT23 (REGULATOR)

4 Then make the necessary connections on the Schematic worksheet.

5 Then click on the "generate board" option immediately and the design of the electronic board is observed.

6 Use the route option to perform the tracks, but before you have to place some parameters like that is the layer (TOP), size (12) and Drill (13.779)

Here are the Eagle files

7 Then connect the pins where appropriate to get my own design.

8 Then then generate an image of my design of the electronic card had to select in "layer setting" and deselect everything I accept "TOP" and Pads and then finally export as an image.

9 Then I gave a name and address where we want to save it with the following parameters

Machining procedure

Make my own paths, with Linux software, simulate the machining of the electronic card in the mill Roland MODELA

Operate the electronic card with the 1/64-inch diameter helical-tip milling cutter.

Solder the components to the electronic board. (Engine control board)

Make the connection with the AVR to check if there is a short on my electronic card

Then program the card using the FAB ISP programmer

Programming Files

Test with the engine

Power supply

Oscilloscope

skip_previous
skip_next