My week 11 project is part of my final project. I decided to build a circuit which operates a 12V solenoid valve which will add inert gas (food grade nitrogen) to a wine tank. In the process of testing the board, I fried the motherboard of my Mac laptop which is being repaired. I am in the process of restoring files. Painful....
I did get the board to work.
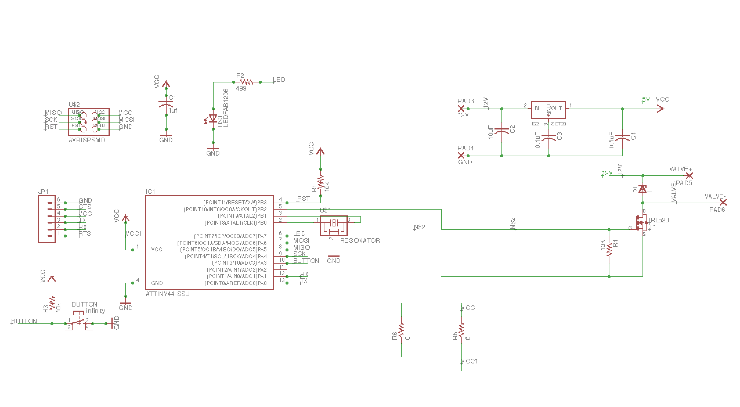
I first designed the board using Eagle CAD and my old hello-echo file. I used the data sheet to find out which physical pins I could use for inputs and outputs, and what GPIO assignments I would need to make in my sketch.


I milled gthe boards out on the LPKF Protomat S63. I forst created Gerber files.

I used flying leads to hook up the solenoid and also the power supply.

I made a bad decision to use solder pads on the board. They started to fail. My instructor, Chris Rohal provided me a helpful solution, and that was applying hot glue over the pad and wire as a reinforecement.

I needed to hook up board to regulated power supply. The voltage regulator on the board failed because I had not removed a powered programmer.
I programmed the board using an ISP programmer and the Arduino IDE. I needed to add third-party board sujpport to the IDE by going to File - Preferfences dialog box, then to "Additional Board Manager URL's" and adding the following URL: https://raw.githubusercontent.com/damellis/attiny/ide-1.6.x-boards-manager/package_damellius_attiny_index.json"
You are not done YET! You next must go to Tools - Board - Board Manager and install the package that was just downloaded.
the URL to preferences .
<=== click to see solenoid work