While using GIMP to design my project in 2d , I faced difficulties in creating simple shapes like circles , rectangles and straight lines. And I would not recommend this software for a beginner as it is too complicated due to the weird layout and misplaced tools hidden. I think there should be a toolbar with the most important and simple tools if any , like simple shapes and text and other simple tools. I would really suggest a more user-friendly interface for the designers of this software. I managed to design a logo for my final project which is a following robot/cart/wagon , the upper small rectangle is suppost to bean ipad holder as shown below :
I used Paint to design my project 2d. I had minor problems that I had solved easily. It was simple to use I liked it. Paint software in Windows is really my number 1 software that comes in my mind whenever I want to design any thing , it has a really user-friendly interface and a helpful tool bar/box at the left with all of the important tools required. Below is what I have done using paint. Of course I will enhance it in the future.


While using Tinker Cad, I designed a hand-bell, this software is easy and good for beginners to understand the basics of 3d designing. There are many shapes on the right side that you can choose and eaasily modify them afterwards by modifying the dimensions and parameters. I had a little problem in my design which was while I was making a sphere and half-sliced it by using cubes that reshaped to slim rectangles and had them go through the sphere and pressed “hole” while selecting all of the rectangles, then selected them along with the sphere and grouped them to make the slice cuts through the sphere.

My next problem I experienced in my design was making the sphere hollow, I had to copy & paste it and resize it to be smaller than the original one and relocate it to be inside the original one and pressed “hole” & “group” to make it hollow. Then I created one small sphere and placed it in the bigger hollow sliced sphere to make the bell functional. You can find the file in the attachment folder.
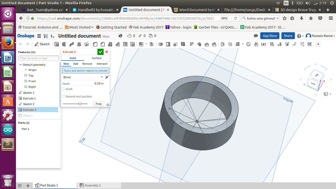
Onshape is a bit more advanced for beginners , its an online software and you have to sign up at the beggining and sign in each time. Different tools are there on the top. Onshape has many helpful tools like Extrude which lets you give thickness to any sketch you design, Revolve which enables you to revolve any sketch you design 360 degrees around or stop revolving the desgn whenever you like depending on your design. Line is a main tool I use to draw to make lines after modifying shapes. Centre Point Rectangle is also an important tool where you can simply start your design by entering the parameters you want after each click its so simple. Centre Point Circle is also an important tool where you can simply enter the parameters after you click. Trim tool is a very important tool used to remove the unwanted lines while designing to modify the shape. Dimension tool is also very important as it changes the arameters of any two points you choose. First I have to add a new sketch then define its measuring units , the I have to click on the sketch to have the different tools in the tool bar up. After I designed just like I did below I have to click the green check mark then press extrude tool and type how thick I want it to be. Then I used fillet to have curves at the edge of the circle to look like a tire. My difficulty while using Onsape while designing a sample 3d tire was while trying to make the fillet for the cylinder shape inside to look liked a real tire.
I made a sketch that looks like a tire to test the onshape 3d designing functions. I found the user interface easy to use and the tools were very clear to use.
I extruded the shape by 0.29 inches
I used the fillet tool with a factor of 0.2 to give it a more spherical edge.