Home
About me
Assignments
Final Project

Week 16

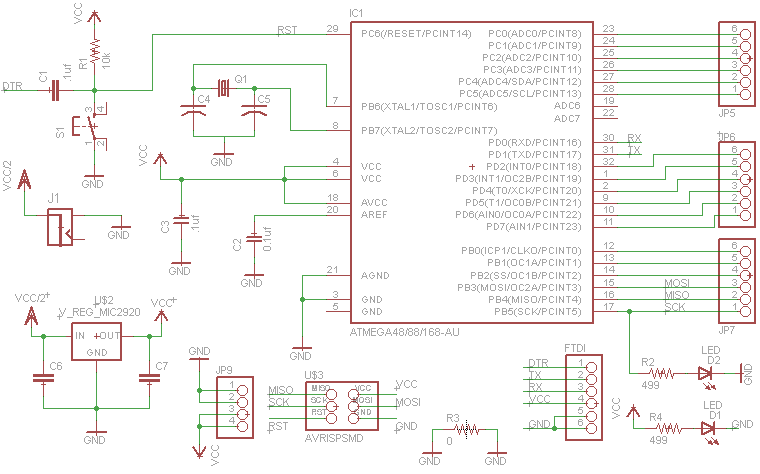
To make this assignment I had to build a plate with ATmega328P by its greater capacity compared to the ATtiny also because I plan to use it in my final project.

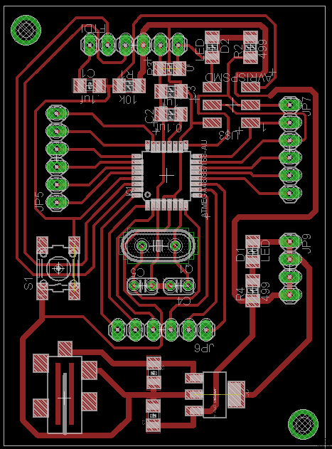
Final design of my plate FABDUINO

Plate design and finished FABDUINO

To my communication using a free software which allows us to communicate with FABDUINO.

Once communication is made by programming the LIFA_BASE in FABDUINO or VISA This application allows us to control the angle and speed of a servomotor.

LIFAbase is programming for FABDUINO and allows us to communicate with LabVIEW using the serial port, also uses Liberais you to use DC motor, servo motors, sensors, etc. This program provides the same LABVIEW. It is very important that the program has LABVIEW VISA libraries, which allows communication.

Once solved this detail, we see a picture in front panel for selcción COM port and appears only selecion the COM port used by the FABDUINO in my case the COM2 port.