• HOME
  • PROJECT
  • ABOUT
  • CONTACT
  • ASSIGNMENT

    Networking and Communication

    Networking and Communication"Check the reviewed one below" Data communications refers to the transmission of this digital data between two or more computers and a computer network or data network is a telecommunications network that allows computers to exchange data.

    The Networking and Communications are focuses on the design and performance evaluation of communication systems and data networks of all kinds, including wireless/cellular, optical, ultra-low power, vehicular, mobile, wearable, data center networks, cyber physical systems, and the Internet.

    On this week i am going to make communication between two devices which is ESP-12E.One can be access point other can be client.After that the network which generated on access point will help to control LED on client.

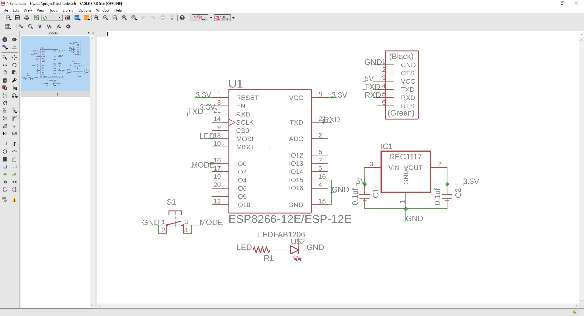
    Schematic and circuit board

    Here i try to design schematic ciruit of ESP-12E in eagle software. After i generate ciruit board in order to print PCB board. for complete my Weekly assignment.

    Actually i use circuit board which is same like on interface and application programming because of i need one board can generate the network (simply access point) other can be client.

    ESP8266 NodeMCU and Protocol

    The ESP8266 WiFi Module is a self contained SOC with integrated TCP/IP protocol stack that can give any microcontroller access to your WiFi network. The ESP8266 is capable of either hosting an application or offloading all Wi-Fi networking functions from another application processor.

    There are mainly two protocols that make up this third layer: the Transmission Control Protocol (TCP) and the User Datagram Protocol (UDP). TCP makes sure that all packets are received, that the packets are in order, and that corrupted packets are re-sent.more about protocol

    ESP8266 NodeMCU pinout

    Programming

    On programming i try to program both C programming language in Arduino ide.

    On this images below i try to show the library ESPWebServer, Ip address of acces point and configuration of DHCP protocaly.


    On this image below i try to show how we can make code of generating Ip address of Access point or router.

    HTML language on Arduino ide

    How web page look like

    Testing

    Here you can download all file on this week Download the files here

    About Me

    My name is NSABIMANA Ziadi, Read More.

    Our Info

    • E-mail:nsabimana.ziadi@gmail.com | ziadi@fablab.rw
    • Address: Telecom House, 6th floor, 8 KG 7 Ave, Kigali
    • Telephone:+250781044202

    Follow Us

    • Twitter
    • Facebook
    • Google Plus
    • Whatsapp
    • instagram

    © Copyright 2018 | Ziadi | All Rights Reserved. Designed by NSABIMANA Ziadi