• HOME
  • PROJECT
  • ABOUT
  • CONTACT
  • ASSIGNMENT

    Design

    In part of designing i try to use popular software and machine along in Fablab Rwanda in order to complete my final year project.

    Designing Software i use

    • SolidWorks

    • I try to use SolidWorks for designing different parts of my project like Beecomb and Beehive case.

      On Beecomb i have design for generating 2D(DXF file) in order to cut it on laser cutter.

    • CorelDRAW

    • CorelDRAW is 2D software editor which help us to cut 2D staff on laser cutter.

    • Vcalve

    • Vcalve is also 2D software editor which help us to cut 2D staff on ShopBot.

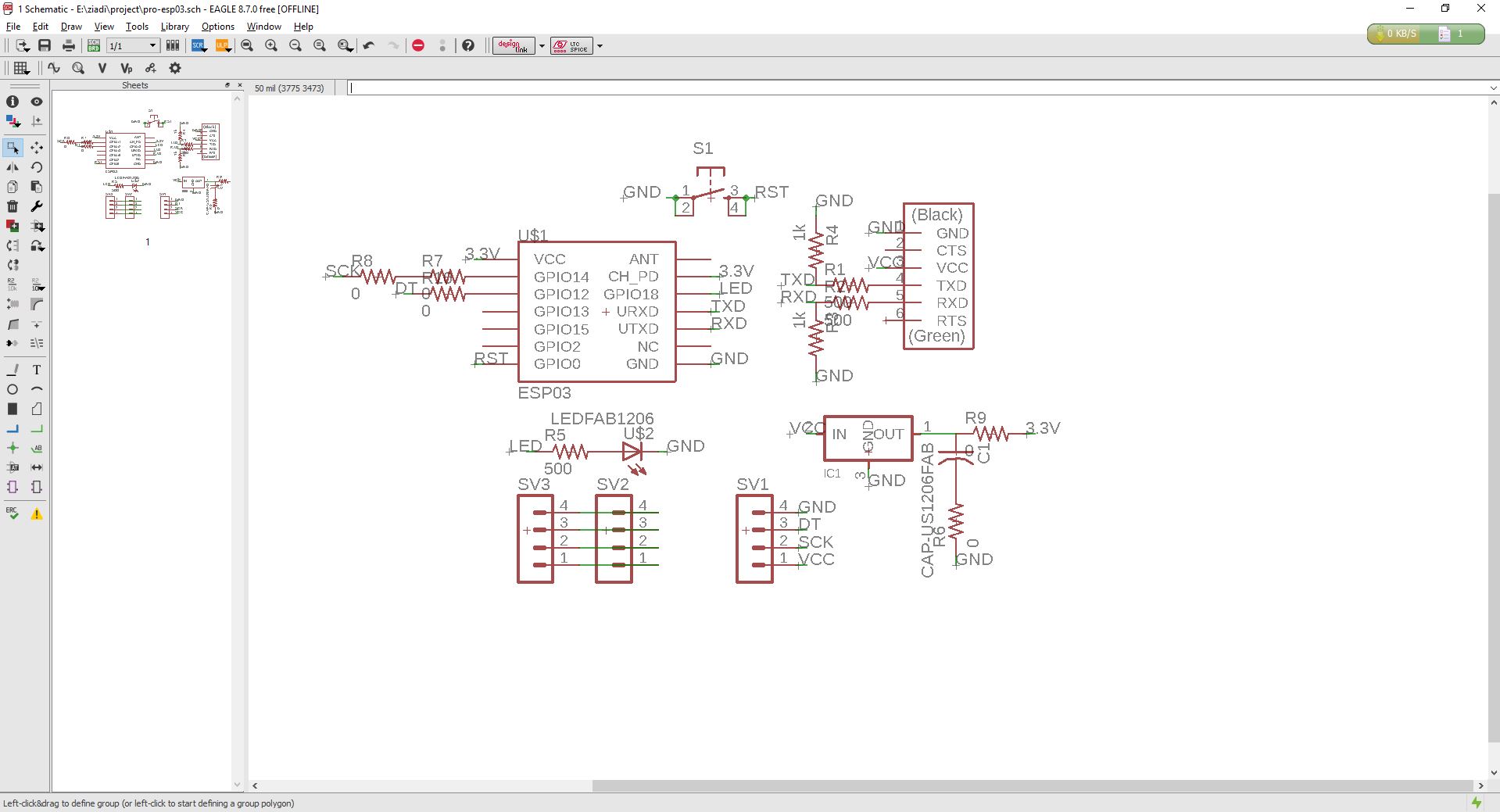
    • Eagle

    • Eagle software is a software which help me to design schematic and circuit board in order to print out on PCB machine(monofab).

      On my final project i supposed to use Esp-12E but i choose to design Esp-03 because when i was use ESP-12E i was facing with an error but it doesn't solved.

      That why i decide touse ESP-03 because it works propal and it easy to use.

    Machine i try to use

    • monofab(PCB machine)

    • laser cutter

    • Shopbot

    • After cutting all part of my design i try to assemb them.

    Here you can download all file on this week Download the files here

    About Us

    My name is NSABIMANA Ziadi, I am Rwandan people Read More.

    Our Info

    • E-mail:nsabimana.ziadi@gmail.com | ziadi@fablab.rw
    • Address: Telecom House, 6th floor, 8 KG 7 Ave, Kigali
    • Telephone:+250781044202

    Follow Us

    • Twitter
    • Facebook
    • Google Plus
    • Whatsapp
    • instagram

    © Copyright 2018 | Ziadi | All Rights Reserved. Designed by NSABIMANA Ziadi