This device will be used to monitor human presence in a particular area of a home. It enhance the home security by notifying the owner when it detects human presence in a restricted area.
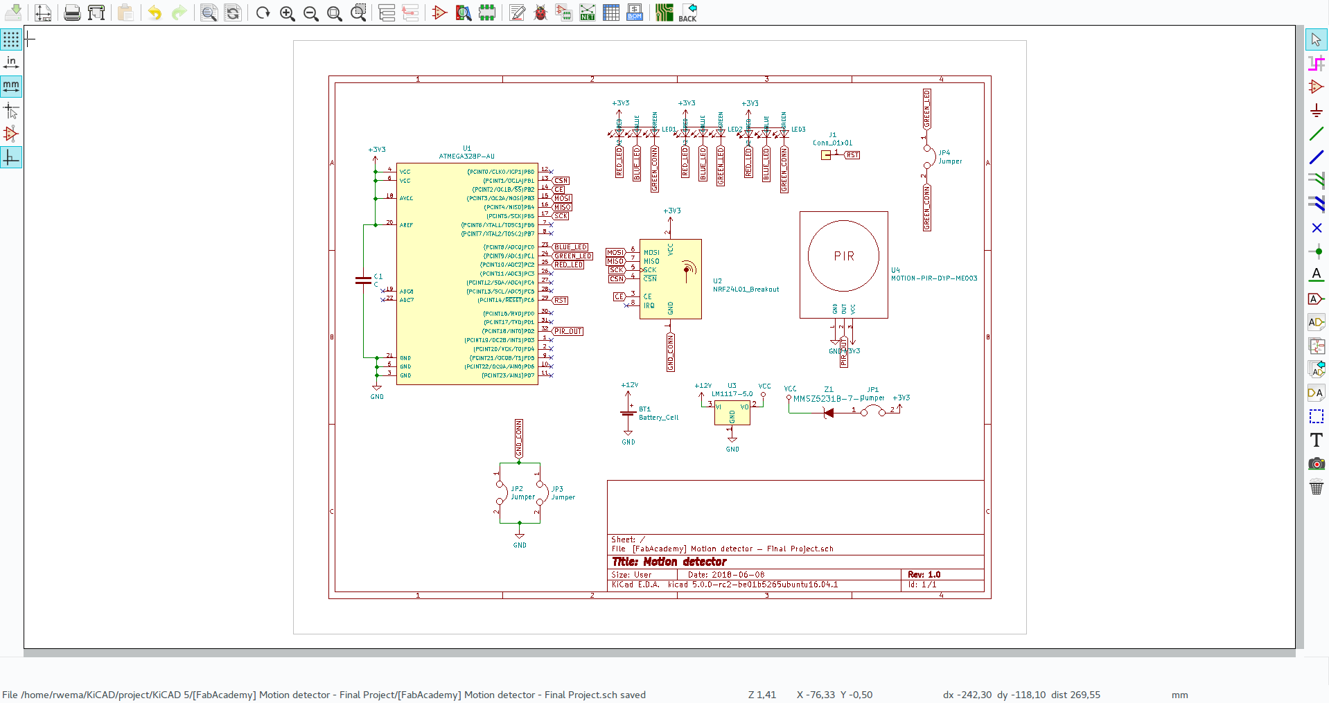
On designing the circuit was straight forward, the schematic was not difficult.
I started by designing the schematic I as I have analysed it.
Then I designed the board which was a challenging because I wanted to use less jumper and make it fit on a predetermined size of the board.
This is the 3D view of the board after designing it.
Then I converted the board I designed to rml file so I can mill it.
Then I printed the board and solder all components on it.
I started with a rectangle cube of 76x51x20 mm.
I made a pocket in the rectangle where the circuit board will inserted.
I made a pocket for Frensel lens to pass through.
I also made pocket where the light from RGB LEDs will be passing through.
For finishing the top part I added snapping slots.
I continued to dessign the bottom part of the enclosure.

This is printing this is the result.