Door State detector | Fabacademy

Final Project - Door State detector

The purpose of the device is to notify the user when the door is open or closed, or if an intruder was trying to force the door or the they left the door opened.

Designing

PCB Design

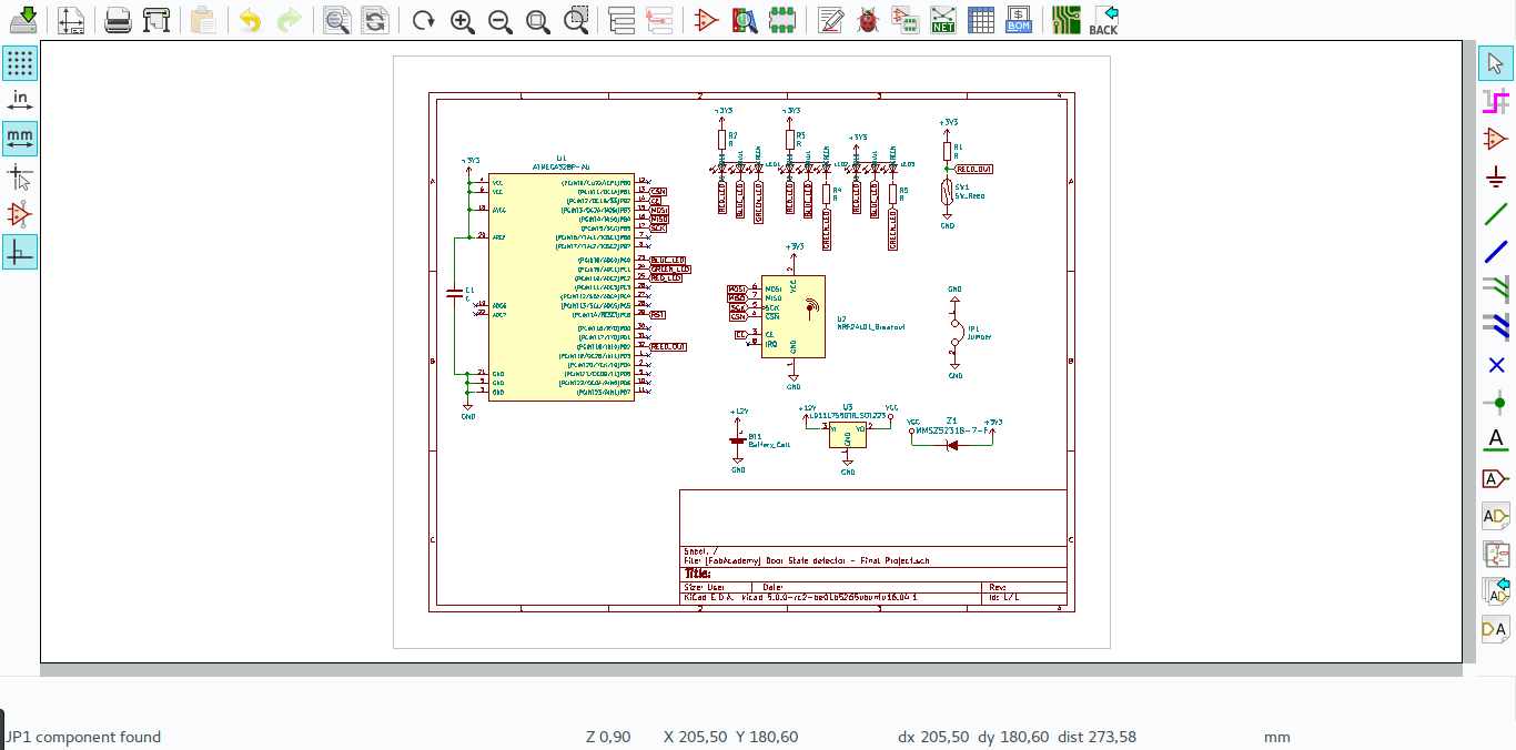
I started with the PCB. I used KiCAD to design the board.
Img: schematic Img: Board Img: 3D view

Then I converted the image of the board in rml file to be used in monoFab machine.

Img; Traces Img: Drills Img; Layout

After designing the PCB I printed it and solderd all components. Img: Printed board Img: Soldered boad

Enclosure Design

Designing the enclosure of the Door state, I started with creating a rectangle cube of 56x36x20 mm.
Img: Rectangle cube

I pocketed the rectangle where the circuit will be enclosed.
Img: pocket

I pocketed a slot on the the top side of the cover for RGB LEDs to display the state of the detector.
Img: LED slot

Finally I added some pockets to help in snapping the top and bottom enclosures.
Img: Snaps

The remaining thing is to design the bottom part of the enclosure, which is to be combined with top part.
Also I added the snapping parts for closing it with the top part.
Img: Bottom part

This is the image of the printed box.
Img: printed box

Files used

Here you can find all file used: Img: download icon