-->

Week 6 - Electronic Design

Assignment

  • Make Echo hello board and add Button with LED
  • Mill the PCB and program it


Eagle

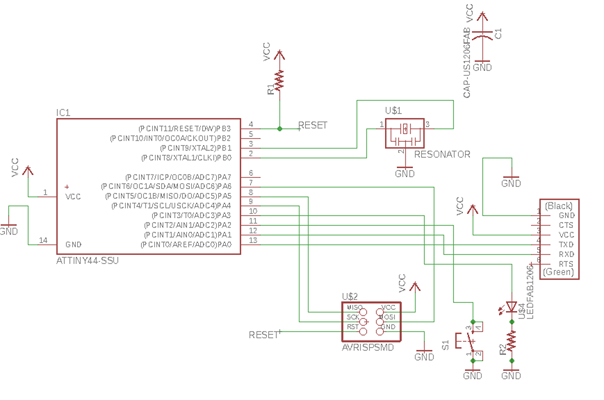
I used Eagle to redraw the Echo hello board and added the button with LED


Images

Eagle Schematics

Finished board