This week's theme was "Computer-Aided Design", we had to learn how to use and evaluate 2d and 3d software, demonstrating and describing the processes used to model an object or part of the possible final project.
Objective of the assignment:
-
Modeling and evaluating 2d and 3d software a possible final project.
My Workplan
My workplan was as follows:
- 2D Design Software.
- Photoshop
- Inkscape
- Rhinoceros
- 3D Design Software.
- AutoCAD
- Rhinoceros
- FreeCAD
2D Design Software
PhotoShop, you can make very fine strokes, has many tools for retouching and image adjustment, when working in layers
you have more control over the editing, likewise, it keeps a history of actions that can be undone at any time.
There is not much control over the geometrical figures of the tool, the program takes a while to load.
In this image you can see a test I did in Photoshop.
Inkscape, It is an open source vector graphics editor, with which you can create and edit diagrams, lines, graphics, logos and complex illustrations. The main format of the program is SVG "Scalable Vector Graphics", complies with XML, SVG and CSS2 standards. There are versions in Linux, Windows, Mac OS X, etc.
To test Inkscape, I decided to make a vector graphic, because this type of
graphics is his specialty. I started with a simple figure, the on / off graph.
The screen is divided into two main parts: work area and object properties area.
Around the both are the command buttons and functionalities.
The graphic I wanted to make was composed of a circle crossed by a vertical line, so I clicked on the circle button that was on the right button bar.
To keep the proportions equal, you must keep the "Control" key pressed when using this tool.
Unlike other programs, such as Paintbrush, Inkscape retains all traces as separate objects that can be modified.
In the property zone I changed the width of the edge of the circle to 7 mm.
Then I inserted a line object. Adjusting it to size and location is easy since it remains an independent object.
I changed the properties of the line object so that the filling is black and the white border, the width of the border (as in the case of the circle) 7 mm, as the line object is on top of the circle object the white border creates a discontinuous area next to the line.
I will continue testing Inkscape with more complex figures, vector graphics will be useful in the week of the topic "Computer-Controlled Cutting".
Rhinoceros, like all 3d software, it is possible to use it also for 2d. Handles elements very well at any scale, has a wide range of elements and graphic components that facilitate the work.
Handles detection options for intersections, perpendiculars, tangents, etc.
It is based on mathematics and Nurbs curves.
The following image is part of the tire design of my final project.
For the work that I will do, it seems to me that Rhinoceros is the most appropriate.
3D Design Software
AutoCAD, is a very complete software for architectural and mechanical design, allows to create directly 3d objects, points, lines, curves. The allocation of layers is more cumbersome for me.
Rhinoceros, It is very similar to AutoCAD, but more intuitive when looking for drawing tools, making the dimensioning is easier than in AutoCAD, the layer assignment is faster. It has plug-in that extend the capabilities, one of them is Grasshopper that is for parametric design.
FreeCAD, like Rhinoceros, it is a 3d parametric modeling software. Among its qualities,
it has a history that allows the design to go back.
It also allows you to create restrictive elements between objects.
Unlike Rhinoceros, FreeCAD has a free software license,
which makes it more accessible.
The functionalities are organized depending on the activity that will be carried out,
avoiding confusion or distractions of the user.
The software has been developed in Pyton and allows programmers to adapt it.
In FreeCAD, I selected the "Part Design" scenario and
I created a new sketch with orientation on the XZ plane
I inserted a rectangle and changed the measurements to 66 mm wide by 69.5 mm high.
Then I changed the distance from the vertical axis to the right side of the rectangle to 170.69 mm
I inserted a diagonal line from point 0,0 with an angle of 21.48 °
Select all the sketch and change to Construction mode. Then I inserted a polyline with the dimensions shown, this polyline will later rotate it to create the gear body.
Then I closed the sketch.
Then, in sketch tools, I clicked on "Revolution" and changed the axis parameter to "Horizontal sketch axis"
In the "Part Design" menu bar I selected "Involute gear ..."
In gear properties I changed the module to 5.2 mm, then I changed in location the x coordinate to 170 mm and the rotation of the Y axis to 90°.
In the same way I created another gear, with a module at 3.2 mm, then I changed the X coordinate to 104 mm in location and the Y axis rotation to 90°.
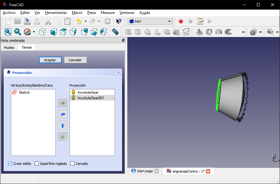
I selected the "Part" work scenario and with the projection creation tool I selected the last two created objects and checked the check to create a projection.
Then I intersected the two objects: "Revolution" and "Loft" to create a single object.
I hid the initial sketches and selected the "Part Design" work scenario, then I selected the lower face of the gear and selected the
"Create Sketch" tool, there I inserted a circle from the center of the coordinates and with a radius of 17.5 mm.
I inserted a rectangle whose vertices touch the previous circle.
I gave the rectangle a width of 10 mm and a height (from the center of the circle) of 20.8 mm
Then, I closed the sketch and with the "Pocket" tool, I selected "Through all".
Conclusions
There is a lot to explore in 3d software, I liked the ease with which you can work complex parts with FreeCAD, I did not know it. In the case of Rhinoceros, I had already received classes on the use of its parametric component: Grasshopper. For now I will take advantage of the 90 day license of Rhicoceros and some tasks I will do in FreeCAD, especially gears.