Preparation

My plan for this assignment was to design a circuit that inputs an infrared signal and outputs it through an led after pushing a push button.

Circuit design

circuit

The circuit consists of the attiny44 microcontroller, a decoupling capacitor, an IR sensor, an LED and a push button. The basic function of this circuit is that it senses a signal and records it, and sends it back again after pushing the push button. However, because an IR LED has a forward current of 0.1mA, the microcontroller would not be able to supply enough curret to switch it on, unless it takes power from a transistor. The image below shows how much the microcontroller can output.

circuit





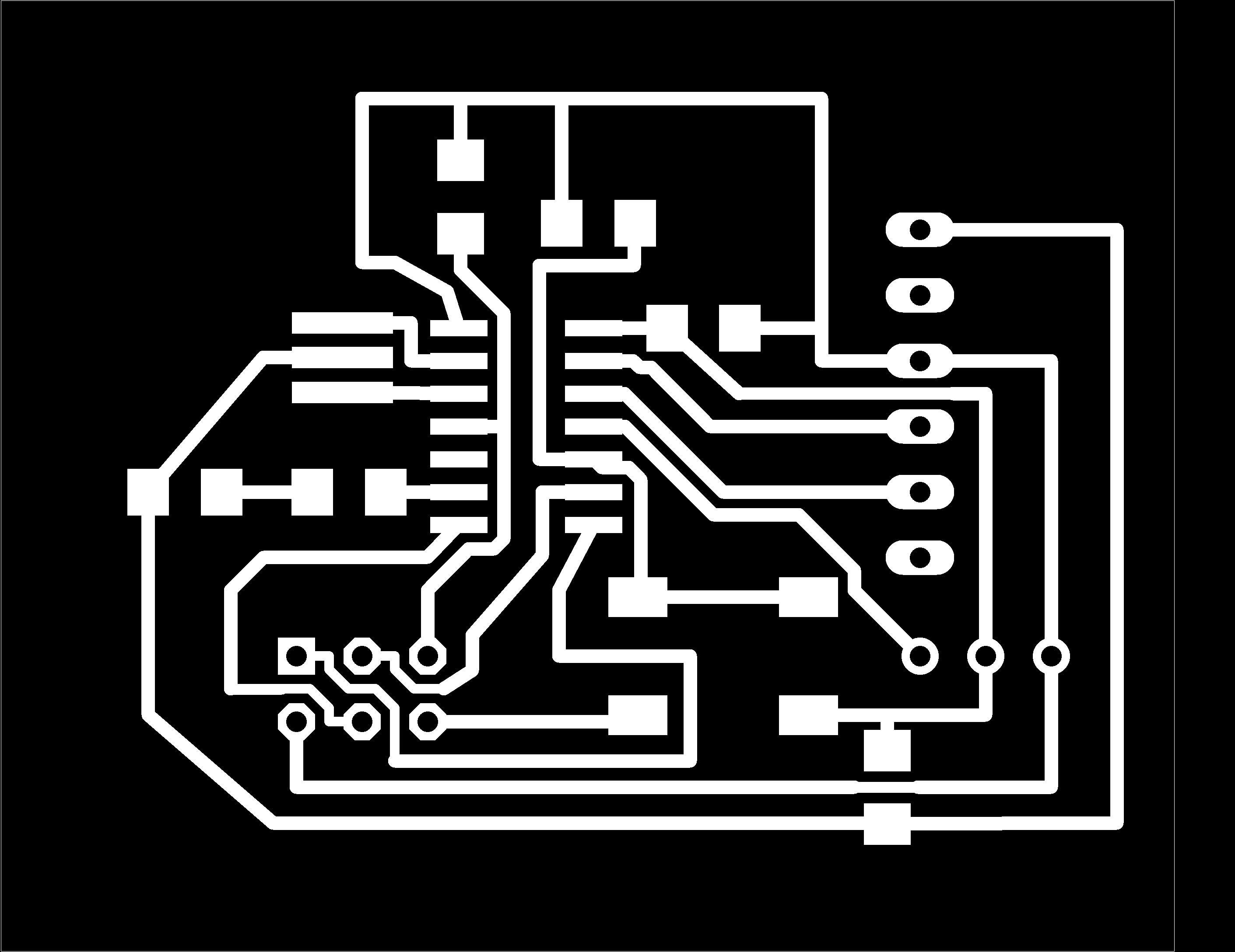
Milling and soldering

pcb

The circuit was designed to have 14-20mil traces with a clearance of 15 mils. The blue outer rectangle is a wire that was placed on the bottom layer of the pcb, and used only for the cutout stage.

Traces png file

traces

Cutout png file

cutout

Result after soldering

top1

bottom1





Programming

First things first, the data which I am going to record will be of a high frequency (around 38KHz), and the attiny44 has only 256 SRAM bytes. Which means if I am storing data as integer, I would have a miximum of:
integer - 16 bits
16 bits = 2 bytes :O
256/2 = 128

But as all of my data will consist of 1s and 0s (on and off), i can make use of the other 15 bits that I would not be using if In going to store each on and off in a single integer by storing them as bits, which gives me 16 times more space. This tutorial was helpful for this stage.

Programmer bash file

I have created a bash file that makes reprogramming the microcontoller easier. This bash file reprograms the microcontroller just by running "bash Program", where Program stands for the file name of the bash file. The code inside the file is shown below:
#!/bin/bash

avr-gcc -w -Os -DF_CPU=2000000UL -mmcu=attiny44 -c -o main.o main.c
avr-gcc -w -mmcu=attiny44 main.o -o main
avr-objcopy -O ihex -R .eeprom main main.hex
avrdude -F -p t44 -P usb -c avrisp2 -U flash:w:main.hex
avrdude -F -p t44 -P usb -c avrisp2 -U lfuse:w:0x7E:m

Code

Here is how I have designed the code:

Declaring inputs and outputs

DDRA = 0b10000000;
S = PINA & 1<<PA3; Push button
V = PINA & 1<<PA2; IR signal

Clearing the array for a new signal

for ( i = 0; i < 94; i++ ){
A[i] = 0;
}

Saving the new signal

if (V < 1){
Trigger, if there is a signal from the sensor, the recording starts.

for(i = 0;i<1520;i++){
index for the number of bits to be recorded.

V = PINA & 1<<PA2;
Checks the voltage across the pin.

if (V < 1){
PORTA |= 0b10000000;
if yes, the LED goes on

index = i/16;
index for the array (A[index])

pos = i%16;
The position of the bit (remainder by division)

flag = 1;
flag = flag << pos;
Marks the position of the bit, by shifting. eg: ..000010000...

A[index] = A[index] | flag;
Adds the bit to the element in the array. eg: ..000100100...|..000010000...=..000110100...

_delay_us(658);
}
else{
PORTA &= ~(0b10000000);
if not, the LED turns off

index = i/16;
pos = i%16;
flag = 1;
flag = flag << pos;
flag = ~flag;
A[index] = A[index] & flag;
just to make sure, the bit is removed.eg: ..000110100...&..111101111...=..000100100...

_delay_us(658);
}
}
_delay_ms(5000);
delay to give an indication to the user to stop
}

Sending the recorded signal

if (S < 1){
if the button is pressed

for(i = 0;i<1520;i++){
index = i/16;
pos = i%16;
flag = 1;
flag = flag << pos;
flag = ~flag;
if ( ~(A[index] | flag) == 0 ){
eg: A[index]=...1010...,flag=...1101...
...1010...|...1101...=...1111...
~(...1111...)=0 (hence yes)

PORTA |= 0b10000000;
_delay_us(658);
}
else{
PORTA &= ~(0b10000000);
_delay_us(658);
}
}
}

The whole code

#include <avr/io.h>
#include <util/delay.h>
#include <avr/pgmspace.h>
#define F_CPU 20000000UL

//http://www.mathcs.emory.edu/~cheung/Courses/255/Syllabus/1-C-intro/bit-array.html

int main(void)
{
	DDRA = 0b10000000;
	int S;
	double V;
	int A[94];
	int f;
	int pos;
	unsigned int flag;
	unsigned int i = 0;



	while(1){
		S = PINA & 1<<PA3;
		V = PINA & 1<<PA2;
		double time = 0.02632;
		int index = 0;

		if (V < 1){
			for ( i = 0; i < 94; i++ ){
				A[i] = 0;
			}
			for(i = 0;i<1520;i++){
				V = PINA & 1<<PA2;
				if (V < 1){
					PORTA |= 0b10000000;
      		index = i/16;
      		pos = i%16; 
					flag = 1;   
	    		flag = flag << pos;
	      	A[index] = A[index] | flag; 
					_delay_us(658); 
				}
				else{
					PORTA &= ~(0b10000000);
       		index = i/16;
       		pos = i%16; 
      		flag = 1;   
      		flag = flag << pos;
					flag = ~flag;
      		A[index] = A[index] & flag;
					_delay_us(658);
				}
			}
			_delay_ms(5000);
		}
		
		PORTA &= ~(0b10000000);
		

		if (S < 1){		
			for(i = 0;i<1520;i++){
				index = i/16;
				pos = i%16;
				flag = 1;
				flag = flag << pos;
				flag = ~flag;
				if ( ~(A[index] | flag) == 0 ){
					PORTA |= 0b10000000;
					_delay_us(658);
				}
				else{
					PORTA &= ~(0b10000000);
					_delay_us(658);
				}
			}
		}
		PORTA &= ~(0b10000000);
	}
}


Download files:
Circuit schematic (eagle)
PCB(eagle)
Code


Result