Week 11

machine design

Introduction

This week's excercise wa to automate the machine we made in the mechanical design week. My contribution to this assignment was to design and fabricate a microcontroller board tht would be programmed to run the machine.Below is the documentation of my individual contribution.

The electronics

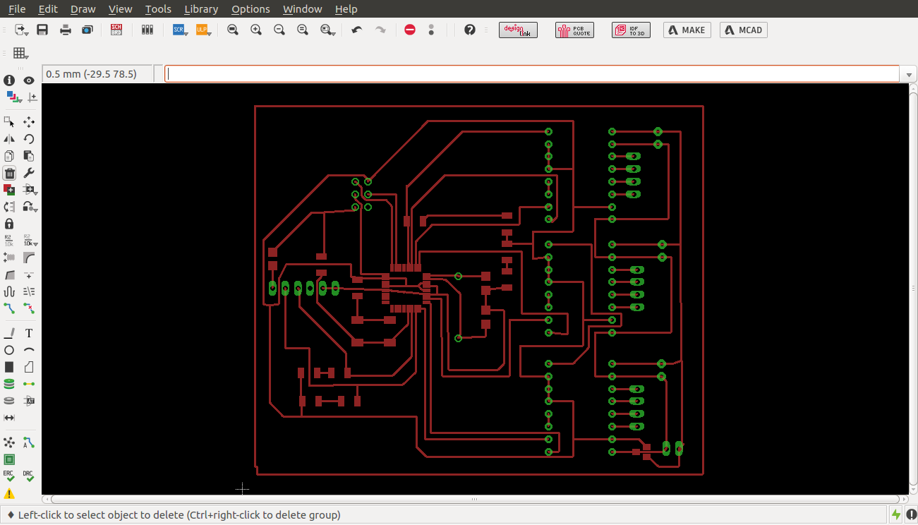
I opted to use Pololu motor drivers and a custom designed circuit board that is based on an Atmega 328p microcontroller. I made the design on eagle as shown. Since sonme routes were difficult to make on the pcb the board i madeit two sided with the intention of using jumpers .

Eagle schematic

Image

Eagle board

Image

from the board we were able to extract the traces as shown

Eagle board

Image

After etching and stuffing the board it came out as shown

fabbed board

Image

Below is a video of the working machine

More information on the machine is found on the group page. Follow the link below