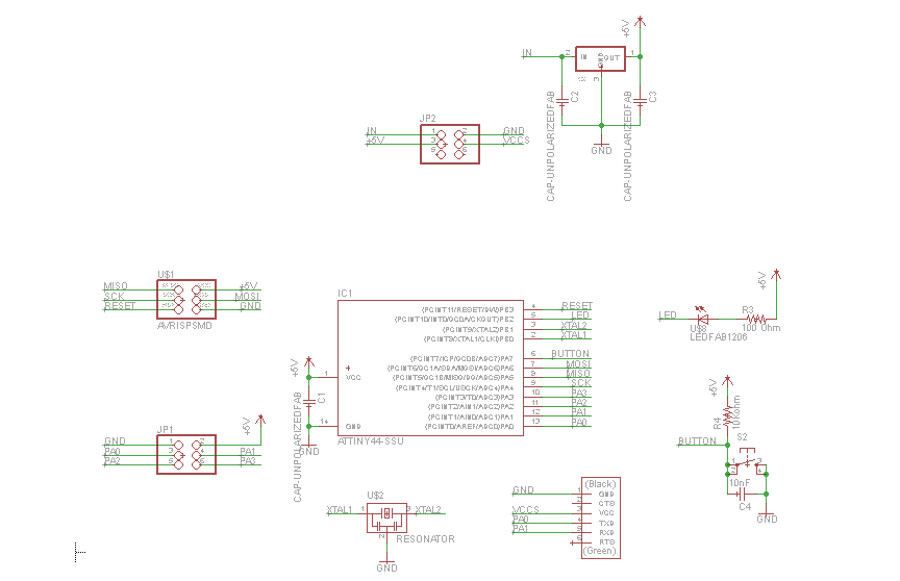
Week 10. Input devices. Assignment of the week is to measure something with self-designed MCU board and sensor. I draw a few designs. First a board developed of hello echo board. This has a button, a LED, regulator and pin headers to input and output. It can be used for example with a DC-motor driver or with a phototransistor. It can also be used in networking week with these connectors. I didn't have time for mill and solder the PCB this week. I will finish it next week.
I put phototransistor on dedicated PCB with the pin header connector. It can now be reused over and over.
I draw this small board fast just for this week for a platform for synchronized detection.
Here are Attiny45 and phototransistor programmed.
I used double sided tape to attach the phototransistor next to the LED. It can easily be removed. It can also easily be used as light port, rotary encoder set, etc. due the cable connection.
Finally, I installed Tk-library and used Linux terminal to run the python program. There is no reflection on this first image.
When something comes close to the phototransistor, image shows large difference in values measured with and without LED, e.g.e. detection!