This week task is play with 2D, 2.5D and 3D softwares. I will try to use something that I never used before like Blender, Gimp and other nice options for open source softwares.
So starting with 2D, I used Inkscape witch is a good option to replace Illustrator and Gimp as an option for Photoshop.
The inkscape is pretty much similar to Illustrator, and as I’m used to Adobe it was easy to get comfortable. So I designed an option for a modular triangle witch you can laser cut, for example.
Using gimp I had some difficult to find some commands and as I was used to know some Adobe shortcuts, sometimes I got lost and used google to find the tool that I was looking, but at the end I manage to give a quick photo edition
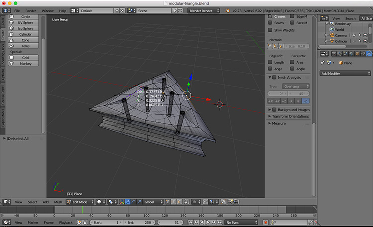
Starting with 3D modeling I choose Blender and FreeCAD, both open source and I didn’t know about it before Fab Academy.
It’s clear that they are modeling softwares for different purposes, in Blender case I felt that it gives you freedom to draw crazy things and work with mesh and organic models.
FreeCAD is something more similar with SolidWorks so it’s made for engineering design, or something more accurate where you can design parts for a product for example. Maybe I didn’t know how to use it, but I had some difficult with some commands, for example “mirror”, but I think since it is an open source tool it is always being improved. I also think that it has potential, I just need to expend more time playing with it.
SolidWorks is my favorite, I’ve been working with this software since a few years ago and my opinion is that it is very powerful but also very user friendly. Comparing with other softwares I think one of the best things of SW is the project tree witch allows you to change your model quickly. You can also make more complex things like surface free form modeling and 3D sketch.
Another good thing is the rendering tool (PhotoView 360), it has by default a huge materials library and again, very easy to use. You could have nice results in a few clicks, have a look below I did a rendering of my model using different materials like Glass, Titanium, Cooper and Nickel.

| File | Extension |
|---|---|
| Inkscape modular triangle | .SVG |
| Blender modular triangle | .blend |
| FreeCAD modular triangle | .FCStd |
| SolidWorks modular ball | .STEP |
| ← week 1 / principles & practices, project management | week 3 / computer-controlled cutting → |
|---|