week_10 input devices

Tasks

measure something: add a sensor to a microcontroller board that you've designed and read it

download the eagle file

making the board

software: python, Tcl, PySerial,
tools: SRM-20 (for the operation go to week_06)
location: Green FabLab Valldaura (BCN)
how to:

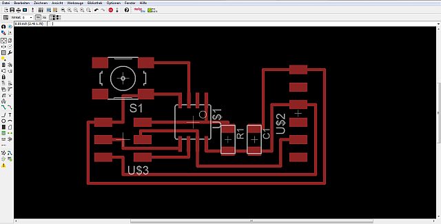
this weeks assignment is all about connecting a sensor (input device) to an attiny45. therefor we have to make a board and program it. i chose the hello.button board because for my final project, the "tippingpoint", i will need a digital input referencing two situations. i redesigned neil's board for that using eagle.

eagle was a bit strange to use in the beginning because it has been a while since i used it in week 6,electronics design.

after some struggle with finding the right icons to use for the wiring i got back into it and drew the paths.

programming

for programming the board on a windows computer i downloaded python first and install it, following the tutorial of anna. to run it from the command line i had to install PySerial and TkInter.

for programming thre board i downloaded the c-file and make-file into my week_10 folder. then i went into that folder in the coomand line and finally executed make -f "hello.button.45.make" program-usbtiny.

in the serial monitor of the arduino ide i finally could read the digital output, the button works!