The Input Devices assignment is to measure something, adding a sensor to a microcontroller board that you've designed, and read it.
For the exercise of this week, I and some my classmates, we used an improved version of FabKit by Daniele Ingrassia, the SatshaKit.
For more information and a detailed guide, here you can find the direct link to the repository on GitHub of Daniele project ----> SatshaKit on GitHub


For the input device assignment, i decided to work with a possible sensor for the final project: the IMU 10DOF by Drotek.
This sensor integrates MPU6050 gyro + accelerometer, HMC5883L magnetometer and MS5611 altimeter. This type of IMU is widely used in drones as it has all the equipment for the control of the flight, but in my case what interests me is the only part of the accelerometer and gyroscope.

To communicate with the sensor and read data from it, I used the MultiWii.
MultiWii is an open source software project aiming to provide the brain of a RC controlled multi rotor flying platform. It is compatible with several hardware boards and sensors.
One of the strengths of MultiWii is its GUI, who provide to the graphical visualization of sensors, motors and RC signal.
On the Google code page of the MultiWII you can download the lastest version (I used the version 2.4), which includes the GUI (for each OS) and files to be loaded into the microcontroller.
In the .zip file that you download from the site, there are two folders:
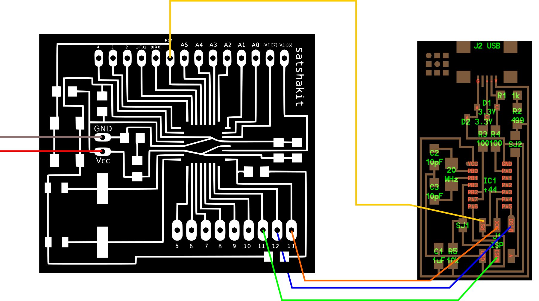
First of all, after soldering the components on the Satshakit board, you have to load the bootloader via the Arduino IDE. To do this, you have to connect the board to FabISP using only the following pins: RESET, SCK, MOSI and MISO. Before writing the bootloader on the board, make sure you give it the power using the FTDI cable.


After connecting the board with FabISP, open the Arduino IDE, select "Arduino Uno" as a board and "USBtinyISP" as a programmer and then we can press "burn the bootloader".
Once wrote the bootloader, we can move to import in our board's program MultiWii. Also through the Arduino IDE, open the file "MultiWII.ino" located in the folder MultiWii.
Before uploading the program you have to edit the file "config.h" to configure the program for use it whit the IMU 10DOF. In the file you have to uncomment 2 line:

/************************** The type of multicopter ****************************/
//#define GIMBAL
//#define BI
//#define TRI
//#define QUADP
#define QUADX
//#define Y4
//#define Y6
//#define HEX6
//#define HEX6X
//#define HEX6H // New Model
//#define OCTOX8
//#define OCTOFLATP
//#define OCTOFLATX
//#define FLYING_WING
//#define VTAIL4
//#define AIRPLANE
//#define SINGLECOPTER
//#define DUALCOPTER
//#define HELI_120_CCPM
//#define HELI_90_DEG

/*************************** Combined IMU Boards ********************************/
/* if you use a specific sensor board:
please submit any correction to this list.
Note from Alex: I only own some boards, for other boards, I'm not sure, the info was gathered via rc forums, be cautious */
//#define FFIMUv1 // first 9DOF+baro board from Jussi, with HMC5843
//#define FFIMUv2 // second version of 9DOF+baro board from Jussi, with HMC5883
//#define FREEIMUv1 // v0.1 & v0.2 & v0.3 version of 9DOF board from Fabio
//#define FREEIMUv03 // FreeIMU v0.3 and v0.3.1
//#define FREEIMUv035 // FreeIMU v0.3.5 no baro
//#define FREEIMUv035_MS // FreeIMU v0.3.5_MS
//#define FREEIMUv035_BMP // FreeIMU v0.3.5_BMP
//#define FREEIMUv04 // FreeIMU v0.4 with MPU6050, HMC5883L, MS561101BA
//#define FREEIMUv043 // same as FREEIMUv04 with final MPU6050 (with the right ACC scale)
//#define NANOWII // the smallest multiwii FC based on MPU6050 + pro micro based proc
//#define PIPO // 9DOF board from erazz
//#define QUADRINO // full FC board 9DOF+baro board from witespy with BMP085 baro
//#define QUADRINO_ZOOM // full FC board 9DOF+baro board from witespy second edition
//#define QUADRINO_ZOOM_MS// full FC board 9DOF+baro board from witespy second edition
//#define ALLINONE // full FC board or standalone 9DOF+baro board from CSG_EU
//#define AEROQUADSHIELDv2
//#define ATAVRSBIN1 // Atmel 9DOF (Contribution by EOSBandi). requires 3.3V power.
//#define SIRIUS // Sirius Navigator IMU
//#define SIRIUSGPS // Sirius Navigator IMU using external MAG on GPS board
//#define SIRIUS600 // Sirius Navigator IMU using the WMP for the gyro
//#define SIRIUS_AIR // Sirius Navigator IMU 6050 32U4 from MultiWiiCopter.com
//#define SIRIUS_AIR_GPS // Sirius Navigator IMU 6050 32U4 from MultiWiiCopter.com with GPS/MAG remote located
//#define SIRIUS_MEGAv5_OSD // Paris_Sirius™ ITG3050,BMA280,MS5611,HMC5883,uBlox http://www.Multiwiicopter.com
//#define MINIWII // Jussi s MiniWii Flight Controller
//#define MICROWII // MicroWii 10DOF with ATmega32u4, MPU6050, HMC5883L, MS561101BA from http://flyduino.net/
//#define CITRUSv2_1 // CITRUS from qcrc.ca
//#define CHERRY6DOFv1_0
//#define DROTEK_10DOF // Drotek 10DOF with ITG3200, BMA180, HMC5883, BMP085, w or w/o LLC
//#define DROTEK_10DOF_MS // Drotek 10DOF with ITG3200, BMA180, HMC5883, MS5611, LLC
//#define DROTEK_6DOFv2 // Drotek 6DOF v2
//#define DROTEK_6DOF_MPU // Drotek 6DOF with MPU6050
#define DROTEK_10DOF_MPU//
//#define MONGOOSE1_0 // mongoose 1.0 http://store.ckdevices.com/
//#define CRIUS_LITE // Crius MultiWii Lite
//#define CRIUS_SE // Crius MultiWii SE
//#define CRIUS_SE_v2_0 // Crius MultiWii SE 2.0 with MPU6050, HMC5883 and BMP085
//#define OPENLRSv2MULTI // OpenLRS v2 Multi Rc Receiver board including ITG3205 and ADXL345
//#define BOARD_PROTO_1 // with MPU6050 + HMC5883L + MS baro
//#define BOARD_PROTO_2 // with MPU6050 + slave MAG3110 + MS baro
//#define GY_80 // Chinese 10 DOF with L3G4200D ADXL345 HMC5883L BMP085, LLC
//#define GY_85 // Chinese 9 DOF with ITG3205 ADXL345 HMC5883L LLC
//#define GY_86 // Chinese 10 DOF with MPU6050 HMC5883L MS5611, LLC
//#define GY_88 // Chinese 10 DOF with MPU6050 HMC5883L BMP085, LLC
//#define GY_521 // Chinese 6 DOF with MPU6050, LLC
//#define INNOVWORKS_10DOF // with ITG3200, BMA180, HMC5883, BMP085 available here http://www.diymulticopter.com
//#define INNOVWORKS_6DOF // with ITG3200, BMA180 available here http://www.diymulticopter.com
//#define MultiWiiMega // MEGA + MPU6050+HMC5883L+MS5611 available here http://www.diymulticopter.com
//#define PROTO_DIY // 10DOF mega board
//#define IOI_MINI_MULTIWII// www.bambucopter.com
//#define Bobs_6DOF_V1 // BobsQuads 6DOF V1 with ITG3200 & BMA180
//#define Bobs_9DOF_V1 // BobsQuads 9DOF V1 with ITG3200, BMA180 & HMC5883L
//#define Bobs_10DOF_BMP_V1 // BobsQuads 10DOF V1 with ITG3200, BMA180, HMC5883L & BMP180 - BMP180 is software compatible with BMP085
//#define FLYDUINO_MPU // MPU6050 Break Out onboard 3.3V reg
//#define CRIUS_AIO_PRO
//#define DESQUARED6DOFV2GO // DEsquared V2 with ITG3200 only
//#define DESQUARED6DOFV4 // DEsquared V4 with MPU6050
//#define LADYBIRD
//#define MEGAWAP_V2_STD // available here: http://www.multircshop.com
//#define MEGAWAP_V2_ADV
//#define HK_MultiWii_SE_V2 // Hobbyking board with MPU6050 + HMC5883L + BMP085
//#define HK_MultiWii_328P // Also labeled "Hobbybro" on the back. ITG3205 + BMA180 + BMP085 + NMC5583L + DSM2 Connector (Spektrum Satellite)
//#define RCNet_FC // RCNet FC with MPU6050 and MS561101BA http://www.rcnet.com
//#define RCNet_FC_GPS // RCNet FC with MPU6050 + MS561101BA + HMC5883L + UBLOX GPS http://www.rcnet.com
//#define FLYDU_ULTRA // MEGA+10DOF+MT3339 FC
//#define DIYFLYING_MAGE_V1 // diyflying 10DOF mega board with MPU6050 + HMC5883L + BMP085 http://www.indoor-flying.hk
//#define MultiWii_32U4_SE // Hextronik MultiWii_32U4_SE
//#define MultiWii_32U4_SE_no_baro // Hextronik MultiWii_32U4_SE without the MS561101BA to free flash-memory for other functions
//#define Flyduino9DOF // Flyduino 9DOF IMU MPU6050+HMC5883l
//#define Nano_Plane // Multiwii Plane version with tail-front LSM330 sensor http://www.radiosait.ru/en/page_5324.html
After do this the program is ready to be uploaded in the microcontroller (always using the FabISP).

After programming the board you have to disconnect it from the FabISP and connect the IMU 10DOF to it. A useful thing is to keep open the datasheet of the ATmega328 to check the name of the pins.

Connect the TX and RX pins of the board to the corresponding pins on the FTDI cable.
Connect the SDA and SCL pins on the board to the corresponding pins on the IMU 10DOF.
Once connected the IMU to the board, connect the FTDI cable to the computer and open the GUI MultiWii, select the FTDI port and press start: if connections were made in the right way you should receive the data of the IMU directly on pc.

