Back to projects index

satshakit

An improved & fabbable 100% Arduino IDE/libraries compatible board.

01. The story

Satshakit born during my FabAcademy2015 as one the first test boards for my quadcopter final project. As some of my fellow students had difficulties with Fabkit, they tried to make this prototype board. The board was very appreciated that now almost all my fellow students made it for their exercises, or use it as a starting point for their final projects. Thus I decided to do this release, if anyone wants to try it.

02. What is satshakit?

Satshakit is an Arduino compatible, fabbable board, and also an improved version of Fabkit.

Main improvements over Fabkit are:

03. Getting Started

You can easily make satshakit with a CNC mill or with a (more expensive) CO2/fiber laser cutting machine.

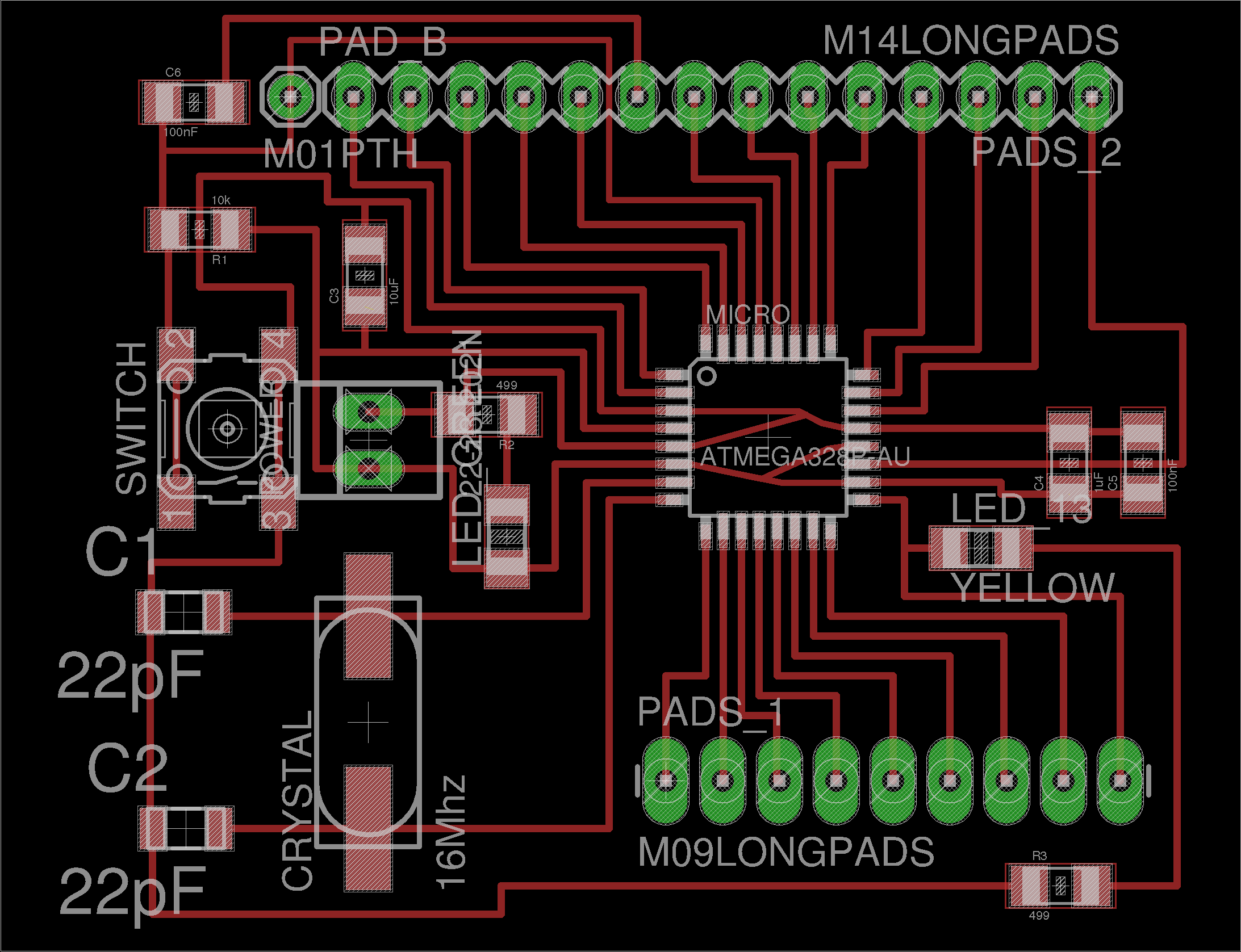
Satshakit is made up of very common components. Here is BOM of the components:

When you finish solder satshakit, you're ready to program it. If you want to use satshakit as an Arduino, you first need to upload Arduino bootloader. To do this you need to use a programmer, for example another Arduino or FabISP.

Here is the connection schema to program satshakit with an Arduino:

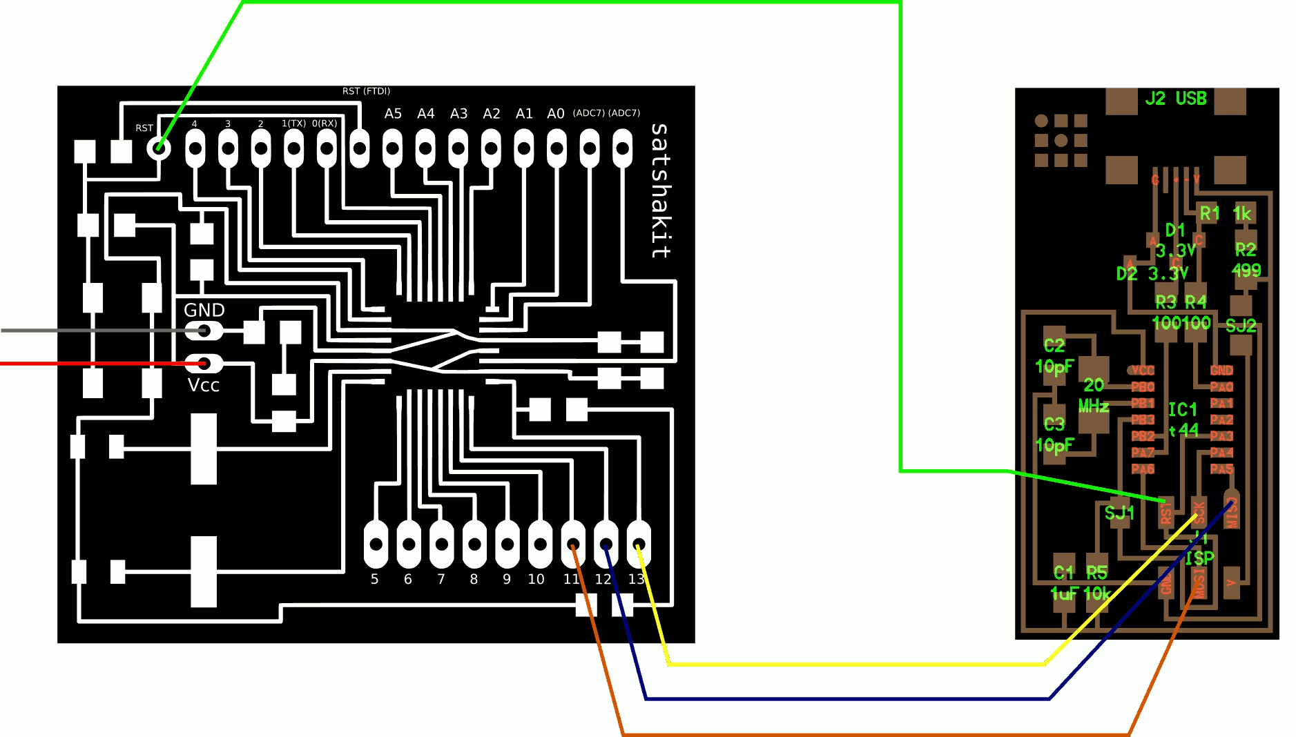
And here is the connection schema to program it with FabISP:

Once everything is connected, follow these steps to upload Arduino bootloader:

  1. open Arduino IDE
  2. select proper programmer by clicking on Tools->Programmer (for example USBtinyISP)
  3. select Arduino UNO as Tools->Board
  4. click on Tools->Burn Bootloader

Once Arduino bootloader is uploaded, you can use an FTDI USB cable to upload and use you favourite sketch. With an FDTI cable you don't need a programmer anymore.

Here is the connection schema for the FTDI cable:

Remember that if don't have an FTDI cable you always need a programmer, and to select File->Upload using a programmer to upload the code to satshakit.

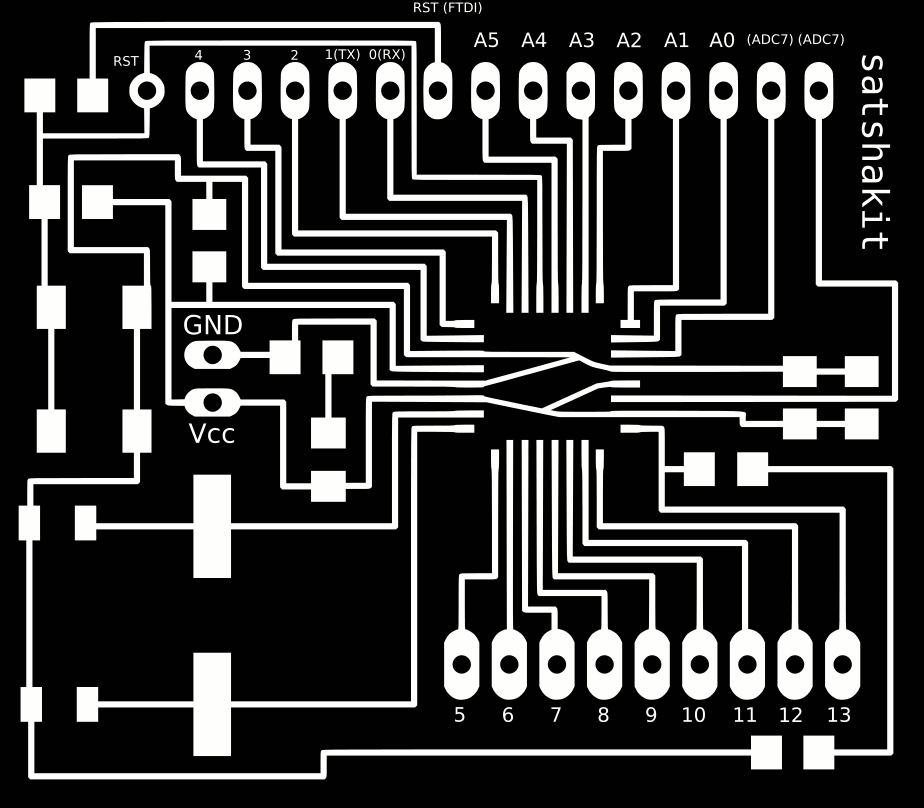
Here is the Arduino pinout on satshakit:

04. Modular & Multicore satshakit

Satshakit modular boards born as a further experiment on MCU multithreading and networking. Satshakit modular boards have only the following modifications in confront of the standard satshakit: 4 extra pin headers (1 GND,1 VCC,1 A4, 1 A5). These pin headers serve also a structural pillars to build a modular satshakit tower. So modular satshakit share the same power source, and can direct communicate with I2C.

05. satshakit power board

Due to the power requirements of a multicore satshakit system and to eventually provide power to 3.3V devices, I also develop a simple power board. This power board can work with 7V-12V as input voltage, and give out 5V and 3.3V. I made this power board with the components I had available, obviously you can make this board only with SMD components.

06. Downloads & Links

Download v0.2

Download modular version

Download power board

Satshakit on Github.

07. Videos

Satshakit programmed with a FabISP:

satshakit modular videos

Here are some videos of satshakit while is working with different configuration and/or sensors:

A satshakit modified board to control a stepper motor and detect distance with two HC-SR04 sonar:

08. Author

Daniele Ingrassia: