Assignment Week13
Networking And Communications

This week’s assignment is "design and build a wired &/or wireless network connecting at least two processors”.
I tried to make PCB what can communicate using serial communication.
Designing and Making PCB
First I decided to device. It's ATtiny44.
I read data sheet of ATtiny44. I found that chip haven't USART. It is architecture about serial communication.
So I think and reseach how to communicate.
Then I found that ATtiny44 use serial communication using software. It can emulate serial communication as USART.
I decide detail of function.
>> This circuits has ATtiny45, LED, switch, and output pins for serial communication,receive pin "RX" and send pin "TX".
>> The Circuits that communicate eath other, is absolutely same circuit, and Program.
>> When I push first board's switch, then second board's LED is ON. If I push second board's switch, then first board's LED is ON.
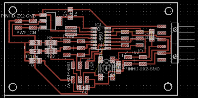
Next, I designed and make PCB.

When I was designing circuit pattern, I had have a problem.
Because Circuit was very complicate, there was cross points of patterns.
So I use o-ohm resisters.This resister is like a bridge of circuit.
I learned This technique, so I can more complicate design.

Board's outline data is here.
There are Eagle data. sch and brd.
Programing
And I write Arduino bootloader, and This program.
This program can send "o" or "p" commands
And, it can receive "o" or "p" commands ,execute LED ON or OFF.
In this program I use softwareserial library for Arduino IDE.
It is very useful. But I found this library is very large size.
So, not useful for small AVR chips.
Belong picture is result of verify about program.

This program is very short. But, compiled size is very large. Because softwareserial library is very large, I think.
Below movie is DEMO.
