Assignment Week11
Output Devices

This week’s assignment is "add an output device to a microcontroller board you've designed and program it to do something”.
I tried to make DC motor drive circuit that use single-MOS.
How to drive DC moter
DC motor expend large electric current. But, ATtiny45's output pin have the limit value of current.
It's 40.0mA. It' s described on datasheet. dataseet.
It's not enough for drive DC motor. And another thing, DC motor's radiation noise might influence to ATtiny45.
So, ATtiny only switch DC motor's supply.
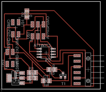
Making PCB
It's own layout. But circuit design is based on Neil's data.
And, Emma's Presentation PDF file.

Board's outline data is here.
. There are Eagle data. sch and brd.
.
When I milled PCB , I encountered the accident.
Rolling endmill of MDX-20 went out of control.

We think that It's maybe communication error about Fabmodule and MDX-20 each other.
So, I tried to use another USB port. But error had existed yet.
I rebooted Fabmodule and MDX-20, frequently. And no longer occured error. Unknown reason.
I will research reason after FabAcademy.
So next, I soldered electric parts.

Send Program and execute
I connected and transport program from PC to PCB. I use Arduino IDE. Program is here.
This program use PWM output function. PWM output of ATtiny45 switches N-MOSFET.
So, I connected DC motor between drain VCC and drain of N-MOSFET.
Gate of N-MOSFET is connected to 0 pin of ATTiny45.
I hadn't known about basis of DC motor driver. But I have learned it from this circuit.
I want to use this circuit in Final Project.
