Geoffrey Desborough Fab Academy

Week 2

Week 2 Downloads

Assignment - Model (draw, render, animate, simulate, ...) a possible final project.

Starting with 3D Modelling

In my first year of university I got some experience with 3D Studio Max. I also did a Spatial Design paper last year where we made basic shapes in Google SketchUp. I found Google SketchUp very simple easy to use and easy to figure out without having to look at a thousand tutorials. I wanted to quickly do a few sketches to have a little more direction on what I wanted to 3D model. I came up with a few concepts, but chose to attempt modelling the most simple one pictured below. I intend to develop this more, with the idea of it having a belt type drive within the plate that can push the mounting pin backwards and forwards. I am also wanting to use Rhino to help with the more complex 3D modelling. I have been told by my other class mates this is a good programme to use and will be able to make what I need it to do. I am now in the process of learning the software.

I am also wanting to use Rhino to help with the more complex 3D modelling I have been told by my other class mates this is a good program to use and will be able to make what I need it to do. I am now in the process of learning the software.

concept1

Using Google Sketchup

Using Google SketchUp was very easy and it has a very intuitive user interface which is easy to understand even for a beginner. Having some prior knowledge of the programme I was able to navigate my way around pretty quickly and efficiently. When I got stuck on a command I simply type my problem in Google and there was plenty of help on to how to fix an issue.

googlesketchup1

googlesketchup2

Using Rhino

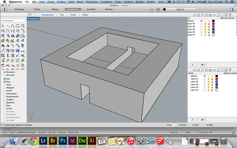
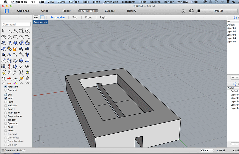
So my plan was to create my first concept idea in Rhino - this was a straightforward concept with simple shape consisting of squares and cubes. I have a friend who has a lot of experience using this programme and gave me some helpful tips about extruding and using the command bar to quickly apply commands.

I wanted to try and just make the basic outer shell of the concept and worry about the inner workings later in the project. The main commands I was using with extrude, surface for planar curves to make faces of cut outs, split when I had two objects together when I wanted to break them down to delete certain parts from them.

rhino1

rhino2

rhino3

rhino4

rhino5

Using Illustrator

I have already had quite a bit of experience using Illustrator with my photography and industrial design papers. I had quite a good understanding of how 2.5D worked including how press-fit models needed to be designed and could picture them reasonably well in my head as well as how they would look on screen. These are some of the finals that I used when cutting out some of my development for final project. I have nested the objects to utilise the material in the most efficient way.

week2