Week 11
Output Devices
Assignment - Add an output device to a microcontroller board you've designed and programme it to do something.
After last week with input devices I wanted to start developing what my final board layout could be like. For my output device I want to use DC motors to help control the movement of my camera on my baseplate. For input I want to use a gyroscope which can control the balancing of my camera, the output to control the motors to move the camera backwards and forwards and network and communication to ideally connect a bluetooth unit to communicate with my phone and put preplanned balancing programs for different camera and lens combinations.
I want to combine this output motor with the mechanical week. There I plan to make either some gears to push my balancing pin backwards and forwards or a sprocket and chain to help with the movement.
Ben has ever so kindly helped me with making this board where he has given me his systematics of a board which we have called Badunio. Ben was keen to give a double sided board a go and I was keen if I knew we could troubleshoot together.
Ben and I created this in Eagle with not too much trouble apart from exporting the PNG correctly so that we were milling in the right places. Craig who had milled double sided boards before gave us a good tip on how to line the board up when you go to flip. Me and Ben originally thought that we could laser cut a piece of cardboard to put onto the copper board where we could use it as a template to line up both side perfectly and have a little marker point on the cardboard to line the mill piece up to. Craig also mentioned that the bottom side a needs to be reflected otherwise the through holes wonÕt go through the same spots.
The whole purpose of making this board was that it would be able to save me time in the long run by being able to make smaller component boards that I could attach to this master board without having to have micro controllers on each of the boards.

The boards were milled and they came out accurately by just flipping the board and doing it by eye, our pads were large enough so that we had a couple of mm of leeway.
Once we looked at the boards we realised that the boards were not reflecting right and that we need to mirror one of the side again so it would line up.
I felt like time was running out a little bit and that I was already behind on a few things. So I decided to make my own board where I would just use a servo motor, Jasmin had made a board working already using a servo and she has awesome information on her website about how she went about it.
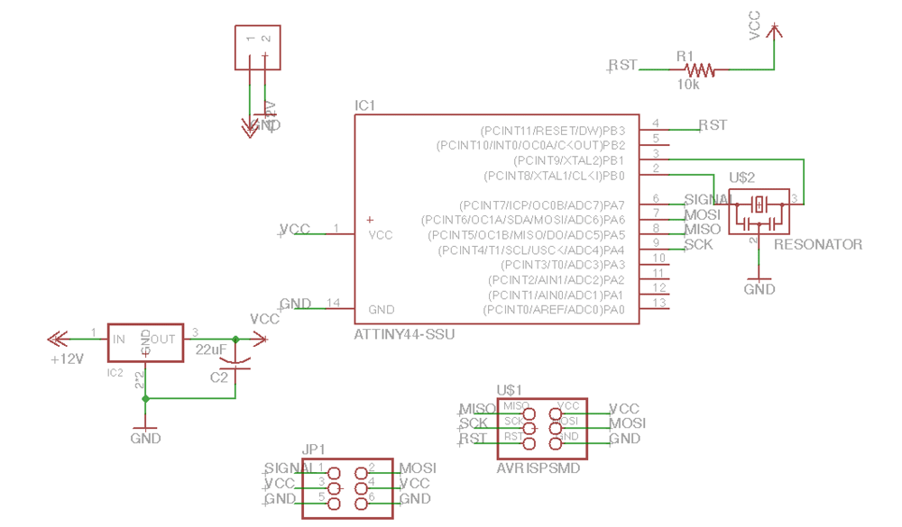
Jasmins Website for Output WeekI looked at NeilÕs servo board first to see what components I needed to use and also compared it with Jasmine's blog. I set my schematic up reasonably fast with the correct components.
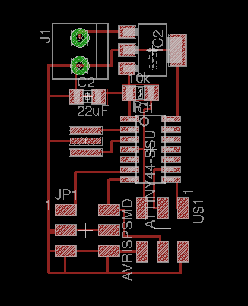
I then started untangling the rats nest, I sort of used Jasmines as a guide and managed to get it working where I had the correct clearances.
I then milled the board and stuffed it. I managed to findÊLinda Wanders BlogÊwhere she had experienced some similar problems with the capacitors and getting them to work, I followed her advice in putting two capacitors on top of each other which worked well. She has more information on her blog about how this work but pretty much if they are top of each other and the solder is all connected then they double their holding power.
I then continued to follow Jasmine's blog and looked at how she had problems with programming the board in Arduino. I used the code that she had used and burned it to my board and everything operated perfectly and as soon as I loaded the code the motor started moving and I was super stoked! I was also very grateful for Jasmine's awesome documentation and thanked her for how much it helped me!