Classes > Computer Aided Design
To complete this task I have chosen the Rhino program to familiarize and
practice all the commands needed for the design of components.
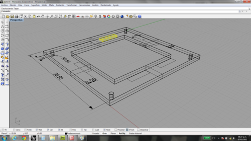
As you can see
in the assembly I want to make and improve elements of the MTM machine seen in
the graph to adjust the elements necessary for the additional feature that I am
proposing.
Below is a preview of the design of the air gun holder which is mounted on the top trolley of the machine as an additional tool.
I am currently finding out models and sizes of these devices to complete the final design and size of the proposed device
I designed this element on sketchup pro and I had to export to Rhino for assembling it to the the MTM machine

Bellow I show some steps followed in the construction of the model using some of the principals commands of the Rhino program
The establishment of planes and solids as well as the rounding of edges commands greatly simplify the design work.
I had a problem in establishing the dimensions of the element as I developed
the design, that is how the importance of sizing command allows us to see all
the time the positions and actions of the element.

