Classes >>Machine Design
Assignment: Automate your machine document the group project and your individual contribution
To complete this assigment we decided to work on the MTM Snap Machine before assembled and for that we form a team with Roxana ( milling and mounting the boards) and Roberto (design and reprogramming the boards).
My performace in this task was focused in assembling the boards, check the components for replacing and help the team in the other activities for connecting each.
![]() ![]() |
First, we dowloaded the shield board proposed in our class for milling it in the Modela.
|
![]() ![]() |
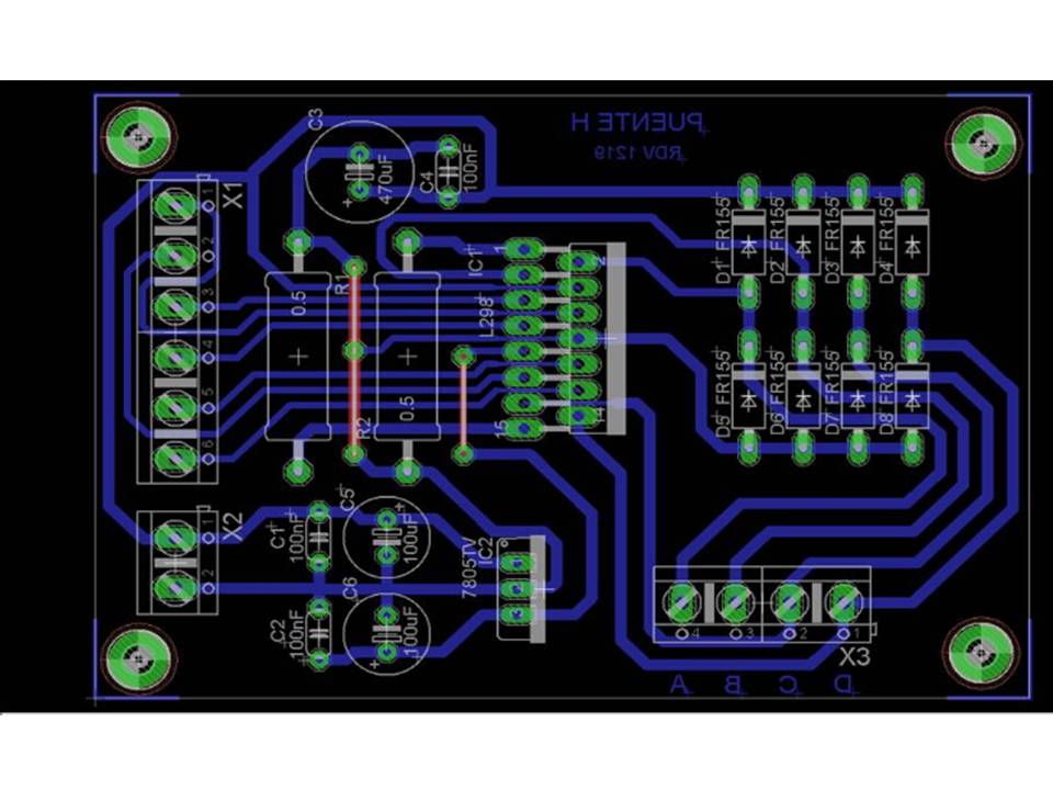
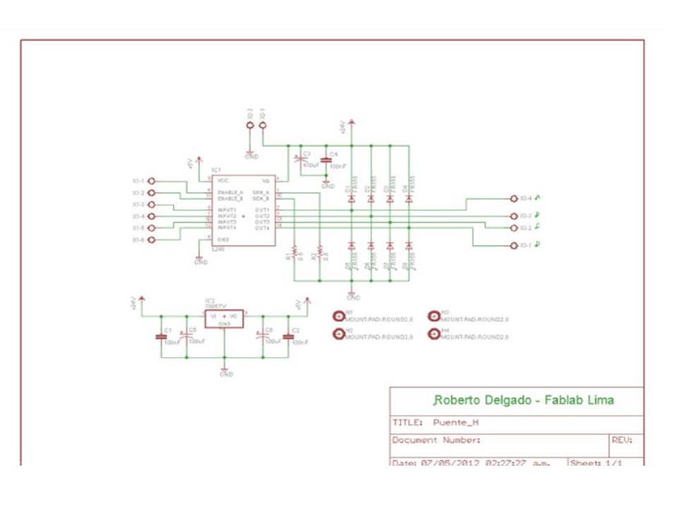
As we did not find the original components as the A3982 the stepper motor driver for the shield board at the local stores and others we decided to design a temporarily boards L298 (Dual full bridge drive) one for each stepper motor taking in account the size of the local found components. |
| As you can see in the pictures, the components for the new designed board are a bit different and bigger than the original ones so we needed to use three, one for each motor. Below the components we show the board completly assembled |
| As can be seen in the figure to the side the mounting of the components and the connections was made using the web page of the class |
| |
Now we are making the connections of each H bridge board to each stepper motor and test the Switching PS For complete the assembling we connect the Arduino to the notebook and to each board. We have the machine ready to be operated in automate mode. After installed the software, it was necesary to modify it for controlling the new boards. We had some problems in the connections of the boards with the Arduino UNO and we expect to solve them in the following days. By now the task is in progress. |
| Here, we show in advance a small video before assembling and connecting the boards. |



