John O'Keefe

Week 7 - Electronics Design

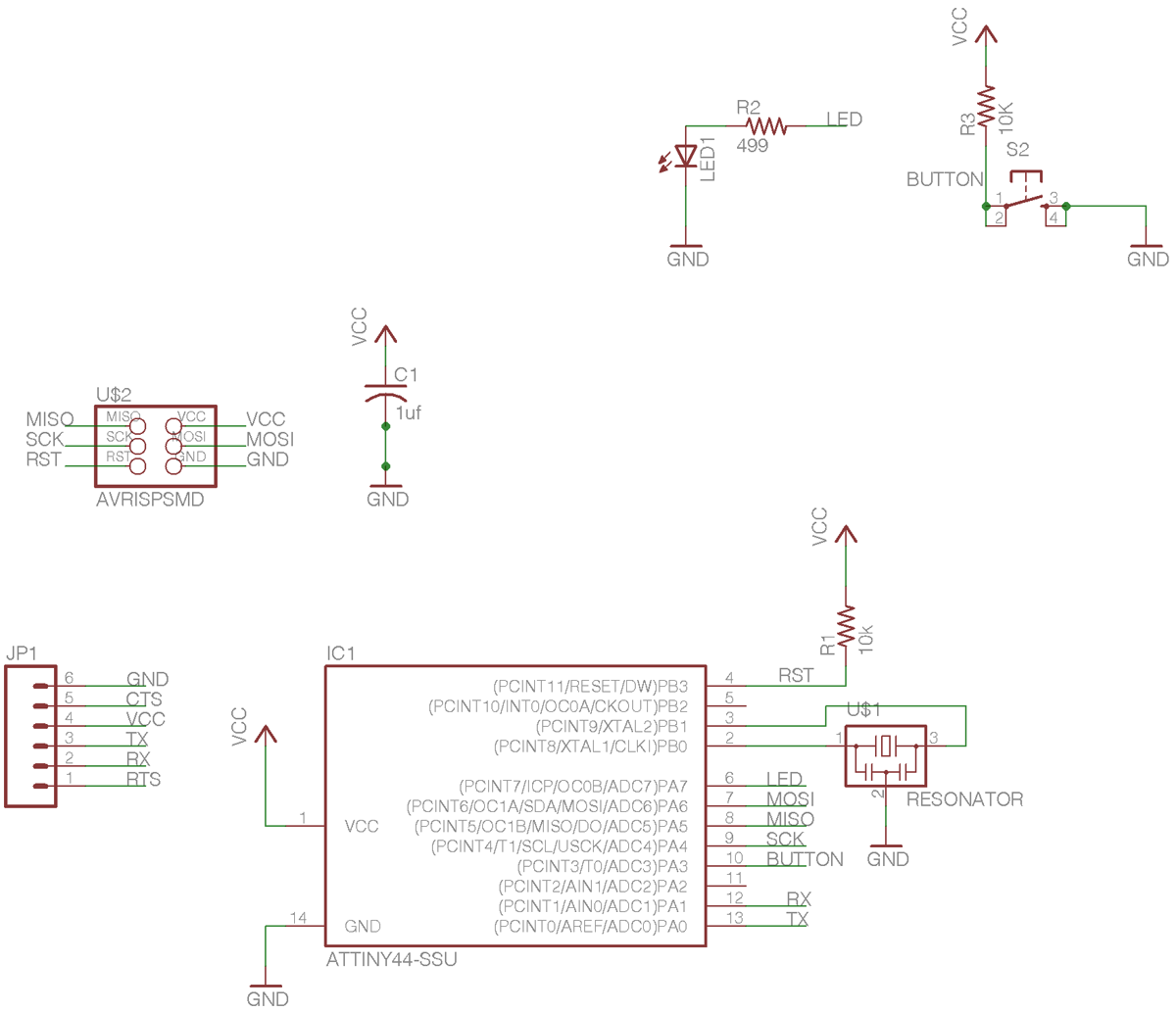
Hello Echo Schematic dude



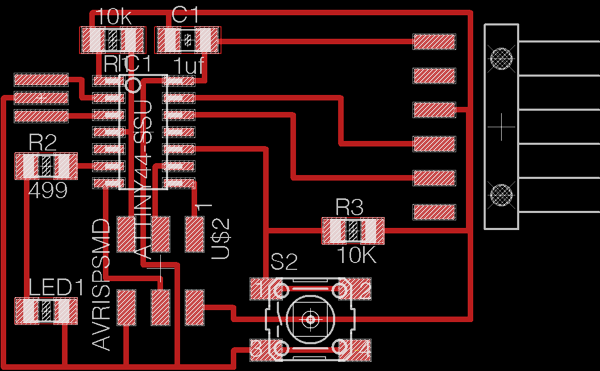
Hello Echo Board Layout dude



Board Milling Fab Module (Roland Modela) dude



Milling Board Traces with Roland Modela CNC dude



Milled Boards dude



Stuffed Board dude