Computer-Aided Design, Manufacturing, and Modeling
live
I was sick at home sleeping during the all morning and when I awake, I told myself, I could maybe try to follow the session.
Indeed, 2 weeks ago I have seen Bas Withagen uing Ekiga and to be able
to see and hear exacly the same we could see on the screen of the Waag
office.
I send him an email and he is confirming me it is possible and after 2
emails from him, I was able to follow the session as if I was in the
Waag office...
To make it works, I did open Ekiga and did use the address:
h323:mcu.cba.mit.edu
and then use the dialpad, push 1 and then #
I am in the conference call regarding the session!!!
Good!!! It works!!!
It is a little bit to long for me, everyone is explaining in a few
words... sometimes with more than a few words ;-) but it is normal
everyone look very interesting regarding what they want to do. My turn,
I do explain who am I and what I want to do. It was quick and short as I understood it should be.
This link is the one where I can find out which tool should or could I use:
http://academy.cba.mit.edu/classes/computer_design/index.html
list of software available for Linux pickup on internet at random:
http://www.linuxsoft.cz/en/sw_list.php?id_kategory=77
http://linuxaria.com/article/i-migliori-software-3d-per-linux?lang=en
Today, I have tried to use a 3D designer tool. Blender as it was installed on my computer. I start to make some reseach on internet to look for tutorials and information I can find in French or in English.
I found out a tutorial but I run the
version 2.49 on my computer and most of tutorials are for the version
2.5 which is not matching to the interface I can see on my desktop when
I start it.
So, no choice I will apply the last
version I do find on the web page of CG Cookie
(http://cgcookie.com/blender/get-started-with-blender/), an educational
hub site on which there are also video tutorials and writing documents
on Blender.
I go to follow each steps.dowloading and installation. Done it was easy.
Interface and navigation, it looks "ok" even if I need to stay
concentrated. Now, modeling...well, yes, it is working but I need
practice the guy who did this video is going quicklier, more and
more... I will need to take time and to review this video several
time...
I need to be concentrated to do learn to use correctly this tool... It is not easy...
Other links:
I've never used that type of tool, even if I've heard to talk about
them but it is taking a lot of time for me... When you see on the web
sites, pictures created by Blender are great but I need a lot of
practice and it is really time consuming. On my side, as I won't follow
all the lessons, I will get time to focus a little more on it later, I hope
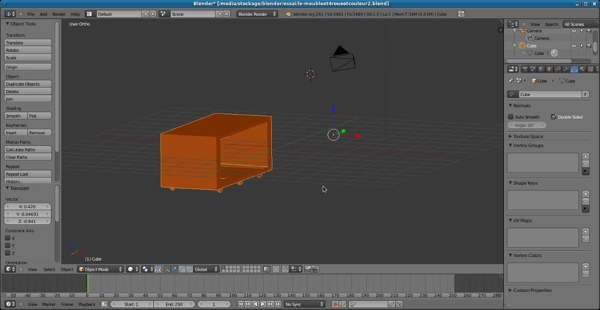
first modelisation a furniture for my TV:

second modelisation, a knife that I want to repair:

These pictures are not yet finished. I will need to finish the
textures of the materials and then to export them with the "render"
command which should allow me to export the picture in ".jpeg" format