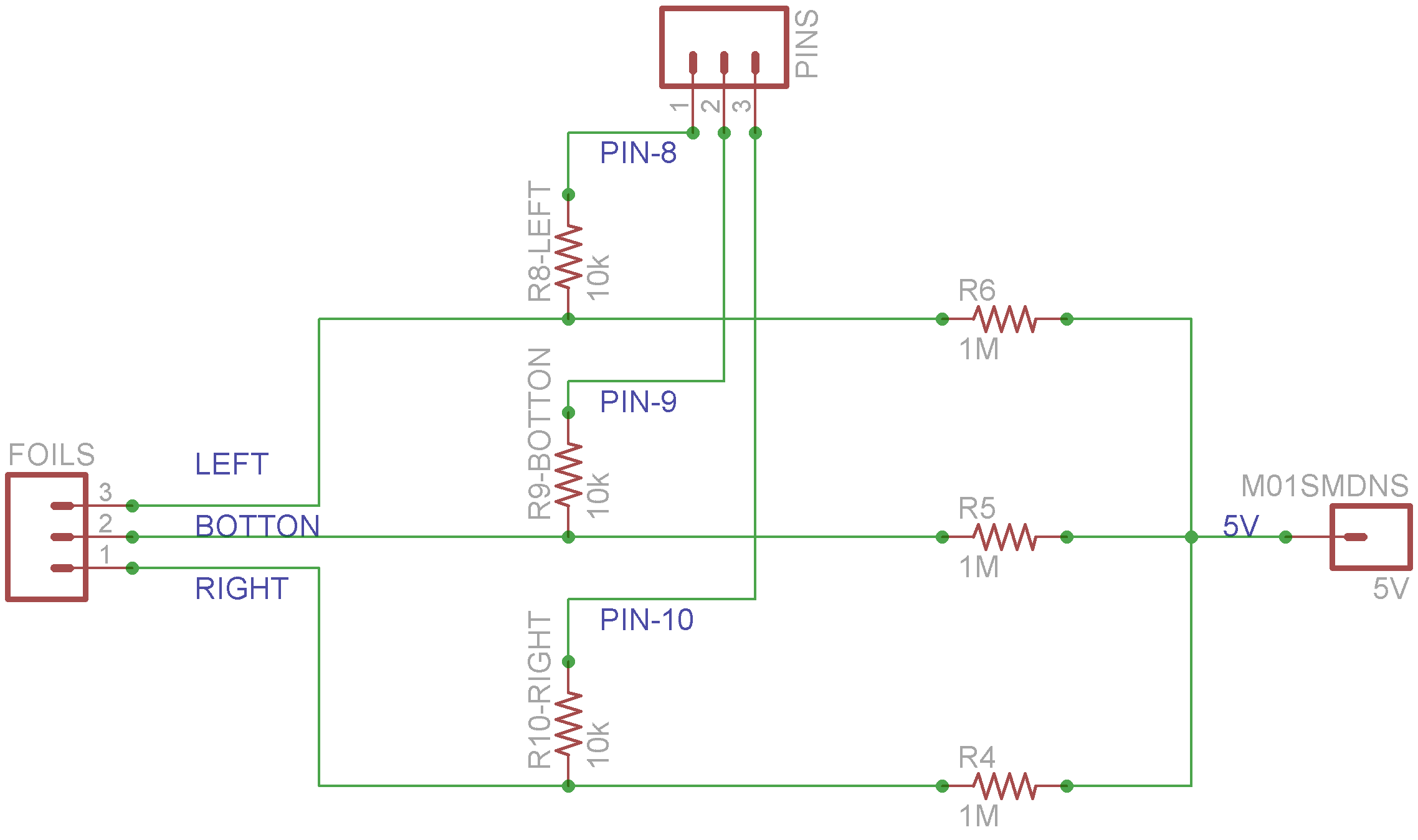
Final Projecte

My final draft is to make an interface 3d capable of capturing the movements of the hand and/or stylus, in order to draw the object in space directly in three dimensions. So that it draws a line in space as you go by defining the path of your movements. Finally, this line could be exported to a file '.stl' to be printed in a 3D printer directly.