The Eagle Has Landed(Well Nearly!)
EAGLE 6.1.0 The Eagle software from my altered perception is not the easiest of programs to master. The term "E" Easy is purely relative.The Excellent tutorial gave me plenty of grounding but because of the dual ways of managing the project either by command line and or by GUI made it confusing the ERC rules were not the easiest to clear and then to be told they were not relevant at "this stage"
Schematic After following the published tutorial to the letter, I managed to duplicate the published schematic.
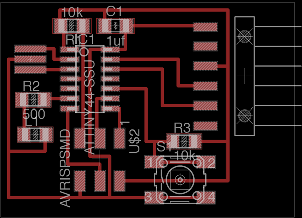
The 1st traces via autoroute on board is shown below :

It is essential that the traces are re-engineered by hand as the logic within the Eagle software is lacking but I estimate its usefulness will increase over a longer time period as the user finds the program more intuitive.
More to follow .......